核心区别一句话总结
- 风湿:通常指一大类影响关节、骨骼、肌肉及周围软组织(如肌腱、韧带)的疾病,病因多样,很多与“风、寒、湿”等环境因素或自身免疫有关。它更像一个“总称”。
- 类风湿:特指一种具体的、病因不明的自身免疫性疾病,它不是由外界风寒湿气直接引起的,而是身体的免疫系统错误地攻击了自己的关节滑膜,导致慢性、对称性、破坏性的关节炎症。它是一个“专称”。
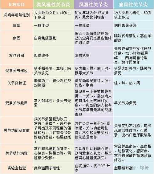
详细对比判断表格
为了更清晰地对比,我们可以从以下几个方面来看:

(图片来源网络,侵删)
| 对比维度 | 风湿(以风湿性关节炎为例) | 类风湿关节炎 |
|---|---|---|
| 疾病性质 | 广义概念,是一类疾病的总称,包括风湿性关节炎、骨关节炎、痛风等。 | 具体的疾病,一种自身免疫性疾病。 |
| 病因 | 多与链球菌感染有关(风湿性关节炎),或与退行性变(骨关节炎)、代谢紊乱(痛风)等有关。 | 病因不明,目前公认是自身免疫紊乱导致。 |
| 好发人群 | 儿童及青少年多见(风湿性关节炎)。 | 20-50岁的女性多见,男女比例约为1:3。 |
| 起病特点 | 急性起病,通常在感冒、发烧等链球菌感染后几周到几个月出现症状。 | 隐匿起病,症状逐渐出现,可持续数周或数月。 |
| 关节症状 | 游走性、大关节为主,特点是“来去匆匆,此起彼伏”,今天疼膝盖,明天可能就疼手肘了。 | 对称性、小关节为主,通常是双手、双脚的小关节(如近端指间关节、掌指关节)同时受累,呈对称性。 |
| 晨僵 | 没有或很轻,活动后很快缓解。 | 非常典型且严重,早晨起床时关节僵硬、活动不灵,通常持续1小时以上,是诊断的重要依据。 |
| 疼痛性质 | 疼痛剧烈,但关节本身红、肿、热的炎症表现相对较轻。 | 关节肿胀、疼痛,并伴有明显的红、肿、热、痛等炎症表现。 |
| 全身症状 | 常伴有发热、心脏炎(如心肌炎、心内膜炎)、皮下结节等。 | 伴有乏力、低热、体重下降、贫血等全身性症状。 |
| 实验室检查 | - 抗链球菌溶血素O(ASO) 滴度显著升高。 - 类风湿因子通常为阴性。 |
- 类风湿因子(RF) 可能为阳性(约70-80%)。 - 抗环瓜氨酸肽抗体(抗CCP抗体) 阳性特异性更高,是诊断的重要指标。 - 血沉(ESR)、C反应蛋白(CRP)升高。 |
| X光检查 | 通常没有骨质破坏,可能有关节周围软组织肿胀。 | 早期可见骨质疏松,晚期可见关节间隙狭窄、骨质侵蚀等典型的破坏性改变。 |
| 治疗原则 | - 治疗原发病(如用抗生素清除链球菌感染)。 - 对症止痛、抗炎。 |
- 以免疫抑制和抗风湿治疗为核心,常用药物如甲氨蝶呤、来氟米特等。 - 强调早期、规范、长期治疗,以控制病情、保护关节功能。 |
如何自我初步判断?(仅供参考)
以下判断不能替代专业医生的诊断,如果出现相关症状,请务必及时就医。
你可能得了“风湿”(如风湿性关节炎),
- 年龄较轻(儿童或青少年)。
- 近期有过感冒或发烧。
- 关节疼痛是“游走性”的,今天一个大关节,明天另一个大关节。
- 早上起来关节不僵硬,活动一下就好了。
- 关节疼得厉害,但看起来红肿得不那么严重。
你可能得了“类风湿关节炎”,
- 你是20-50岁的女性。
- 手指、脚趾的小关节(特别是靠近手掌和脚掌的关节)出现对称性的肿痛。
- 早上起床时,手指僵硬得像“胶水粘住了一样”,至少要活动一小时以上才能缓解。
- 关节不仅疼,还明显红、肿、发热。
- 感觉长期疲劳、没力气,甚至有不明原因的低烧。
最重要的一步:看医生
无论您怀疑是哪种情况,最关键的一步都是去正规医院的风湿免疫科就诊。
医生会通过以下方式做出准确诊断:
- 问诊:详细了解您的病史、症状特点、起病过程等。
- 体格检查:亲自检查您关节的肿胀、压痛、活动度、晨僵等情况。
- 实验室检查:抽血化验ASO、RF、抗CCP、血沉、C反应蛋白等。
- 影像学检查:拍摄受累关节的X光片,甚至MRI,以观察骨质和关节损伤情况。
不要被“风湿”和“类风湿”相似的名称所迷惑,理解它们的本质区别——一个是“总包”,一个是“专款”——是第一步,通过观察症状的细节(如关节大小、是否对称、晨僵时间)和就医时的专业检查,可以明确诊断,从而进行最有效的治疗。早诊断、早治疗是保护关节功能的关键!

(图片来源网络,侵删)

(图片来源网络,侵删)
