- 风湿:是一个广义的、模糊的、传统的概念,通常指一大类与关节、肌肉、骨骼相关的疼痛性疾病,其中最常见的是风湿性关节炎,它的元凶是链球菌感染,是一种“感染后”的免疫反应。
- 类风湿:是一个具体的、明确的、现代的疾病名称,即类风湿关节炎,它是一种自身免疫性疾病,身体的免疫系统错误地攻击自己的关节滑膜。
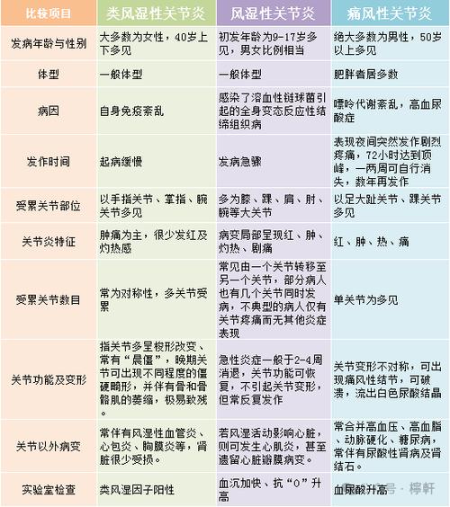
下面我们从多个维度进行详细的鉴别,您会看得非常清楚。

(图片来源网络,侵删)
一句话核心区别
| 特征 | 风湿 (特指风湿性关节炎) | 类风湿 (类风湿关节炎) |
|---|---|---|
| 本质 | 感染后的免疫反应 | 自身免疫性疾病 |
| 病因 | A组溶血性链球菌感染 | 自身免疫系统紊乱,病因不明 |
| 好发人群 | 儿童和青少年 (5-15岁) | 中青年女性 (30-50岁) |
| 关节症状 | 游走性大关节炎 (膝、踝、肘、肩),红肿热痛明显,不留畸形 | 对称性小关节炎 (手、足、腕),晨僵明显,晚期可致关节畸形 |
| 全身症状 | 发热、心脏炎、皮下结节、环形红斑 | 乏力、低热、体重下降、类风湿结节 |
| 实验室检查 | 抗链球菌溶血素“O” (ASO) 升高,血沉快 | 类风湿因子 (RF) 和/或 抗CCP抗体阳性,血沉快 |
| 治疗核心 | 抗生素 (清除链球菌病灶) + 抗炎药 | 免疫抑制剂 + 生物制剂,控制免疫反应 |
| 预后 | 急性期后可自愈或治愈,复发与链球菌感染有关 | 慢性、进展性疾病,需长期治疗控制 |
详细鉴别表格
| 鉴别要点 | 风湿性关节炎 | 类风湿关节炎 |
|---|---|---|
| 病因与本质 | 继发性:由A组溶血性链球菌(俗称“化脓性链球菌”)感染引起(如扁桃体炎、咽炎),是身体在对抗细菌后,免疫系统“误伤”了关节和心脏。 本质:感染后的免疫复合物沉积。 |
原发性:病因不明,是免疫系统紊乱,错误地将自身的关节滑膜当成“敌人”进行攻击。 本质:自身免疫性疾病。 |
| 好发人群与年龄 | 儿童和青少年,5-15岁为高发年龄,成年人少见。 | 30-50岁的中青年女性多见,男女比例约为1:3。 |
| 关节炎特点 | ① 游走性:一个关节的炎症消退后,另一个关节又出现炎症,像“游走”一样。 ② 大关节为主:最常影响膝、踝、肘、肩等大关节。 ③ 红肿热痛明显:关节常有明显的红、肿、热、痛,炎症反应剧烈。 ④ 不留畸形:急性炎症消退后,关节功能通常恢复正常,一般不会导致关节畸形。 |
① 对称性:双手、双脚的小关节同时受累,呈对称性分布。 ② 小关节为主:最常影响手、腕、足的小关节(如近端指间关节、掌指关节)。 ③ 晨僵:早晨起床时关节僵硬、活动不灵活,持续超过1小时是其典型特征。 ④ 晚期畸形:若未得到有效控制,会逐渐破坏关节软骨和骨骼,导致天鹅颈、钮扣花、尺侧偏斜等畸形。 |
| 全身表现 | ① 发热:常伴有高热。 ② 心脏损害:最严重的并发症,可引起风湿性心脏病(如心瓣膜损害)。 ③ 皮肤表现:可出现环形红斑和皮下结节。 |
① 全身症状:长期低热、乏力、体重下降、食欲不振。 ② 类风湿结节:在关节隆突处、受压部位的皮下可出现质地较硬的结节。 ③ 其他系统损害:可累及肺(间质性肺炎)、眼(干燥综合征)、血管等。 |
| 实验室检查 | ① ASO (抗链球菌溶血素“O”):显著升高,是诊断的关键指标。 ② 血沉 (ESR) / C反应蛋白 (CRP):升高,提示炎症活动。 ③ RF/抗CCP抗体:通常为阴性。 |
① 类风湿因子 (RF):约70-80%的患者为阳性,但特异性不高(其他疾病也可能阳性)。 ② 抗环瓜氨酸肽抗体 (抗CCP抗体):特异性非常高,阳性高度提示类风湿,并可预测疾病严重性。 ③ 血沉 (ESR) / C反应蛋白 (CRP):升高,反映疾病活动度。 ④ ASO:通常正常或轻度升高。 |
| 影像学检查 | X光片:通常无骨质破坏,可能有关节周围软组织肿胀。 | X光片:早期可见关节周围软组织肿胀、骨质疏松;晚期可见关节间隙狭窄、骨质侵蚀、关节畸形,MRI对早期滑膜炎和骨侵蚀更敏感。 |
| 治疗原则 | ① 根治感染:青霉素是首选,彻底清除链球菌感染灶。 ② 抗炎镇痛:使用非甾体抗炎药(如布洛芬)或短期使用糖皮质激素控制关节炎症。 ③ 预防复发:长期甚至终身预防性使用抗生素。 |
① 控制免疫:使用改善病情抗风湿药 (DMARDs),如甲氨蝶呤、来氟米特等,是治疗的基石。 ② 生物制剂/靶向药:对于传统DMARDs效果不佳者,可使用生物制剂(如TNF-α抑制剂)或JAK抑制剂。 ③ 对症治疗:使用非甾体抗炎药和糖皮质激素缓解症状。 |
| 预后 | 急性期可治愈,但易复发,及时治疗可避免或减轻心脏损害。 | 无法根治,但通过早期、规范、长期的治疗,可以控制病情、缓解症状、防止关节破坏和畸形,实现“临床缓解”或“低疾病活动度”,患者可以正常生活和工作。 |
总结与通俗比喻
-
风湿性关节炎:就像一个“复仇的警察”,他本来要去抓一个坏蛋(链球菌),但在抓捕过程中,因为用力过猛,不小心把旁边无辜的居民(关节和心脏)的房子也给拆了,他不是故意的,是“误伤”,关键是要把坏蛋彻底抓走(用抗生素),并平息居民的怒火(用抗炎药)。
-
类风湿关节炎:就像一个“叛乱的军队”,军队(免疫系统)不对外,反而开始攻击自己的国家(自身关节),占领和破坏自己的城市(关节滑膜和骨骼),这完全是“内乱”,关键是要派兵去镇压叛乱的军队(用免疫抑制剂),让国家恢复和平。
最后强调:如果您或家人有关节肿痛的症状,千万不要自行诊断和用药,因为这两种疾病的治疗方案截然不同,误诊误治可能导致严重后果(尤其是风湿性关节炎的心脏损害或类风湿的关节畸形),正确的做法是及时去风湿免疫科就诊,让医生通过专业的问诊、体格检查和化验来做出明确诊断。

(图片来源网络,侵删)
