这是一个非常常见且重要的问题,答案是:

(图片来源网络,侵删)
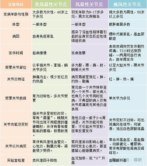
- 风湿(Rheumatism):这是一个宽泛的、非医学术语,指影响关节、肌肉、骨骼及软组织的一大类疼痛性疾病。其中很多种是可以治愈或根治的,特别是那些由感染、代谢问题等引起的。
- 类风湿(Rheumatoid Arthritis, RA):这是一种特定的、自身免疫性的、以侵蚀性关节炎为主要表现的慢性疾病。类风湿关节炎还无法被彻底根治,但可以被很好地控制,患者可以实现“临床缓解”,过上接近正常人的生活。
下面我们来详细解释一下两者的区别和“治好”的可能性。
什么是“风湿”?
“风湿”不是一个单一的疾病,而是一个“大家族”,它包含了上百种不同的疾病,病因各不相同。
常见的“风湿病”及其“治好”情况:
-
风湿热
(图片来源网络,侵删)- 病因:由链球菌感染(如扁桃体炎)后引起的自身免疫反应。
- 能治好吗?:能,可以根治。
- 如何治疗:使用青霉素等抗生素彻底清除体内的链球菌感染源,并使用抗炎药(如阿司匹林)控制症状,只要及时治疗,通常可以完全康复,不留后遗症,但如果反复发作,可能损害心脏瓣膜,导致风湿性心脏病。
-
痛风
- 病因:体内尿酸水平过高,尿酸盐结晶沉积在关节中引发急性炎症。
- 能治好吗?:能,通过有效管理可以达到“临床治愈”。
- 如何治疗:急性发作期用药物消炎止痛;缓解期用药物(如别嘌醇、非布司他)降低尿酸水平,并严格通过饮食(低嘌呤饮食)和生活方式控制,只要将尿酸长期稳定在正常水平,就不会再发作,感觉就像被“治好”了。
-
骨关节炎
- 病因:关节软骨的退行性变,就像机器零件磨损一样,与年龄、肥胖、劳损等有关。
- 能治好吗?:不能逆转,但能有效管理和控制。
- 如何治疗:无法让磨损的软骨长回来,但通过减重、物理治疗、运动锻炼、使用止痛药或关节腔注射等,可以极大地缓解疼痛、改善功能,延缓病情进展。
-
强直性脊柱炎
- 病因:一种自身免疫性疾病,主要影响脊柱和骶髂关节。
- 能治好吗?:目前无法根治,但可以有效控制。
- 如何治疗:与类风湿类似,使用生物制剂等药物可以很好地控制炎症,阻止关节融合和畸形,保持脊柱的活动度。
什么是“类风湿关节炎”?
类风湿关节炎是一种自身免疫病,简单说,是身体的免疫系统“敌我不分”,错误地攻击了自身的关节滑膜,导致关节持续发炎、疼痛、肿胀,并逐渐破坏关节软骨和骨骼,最终导致关节畸形和功能丧失。

(图片来源网络,侵删)
能治好吗?
类风湿关节炎尚无法被彻底根治。
请不要灰心! 现代医学的目标已经从过去的“控制症状”转变为“达标治疗”(Treat-to-Target),核心目标是实现“临床缓解”或“低疾病活动度”。
什么是“临床缓解”?
- 指关节的炎症、疼痛、肿胀等症状基本消失。
- 血液中的炎症指标(如血沉、C反应蛋白)恢复正常。
- 患者感觉良好,可以正常生活、工作,进行日常活动。
如何实现“临床缓解”?
关键在于“早期诊断、早期治疗、规范治疗”。
- 早期诊断:在关节出现不可逆的破坏之前就开始治疗。
- 规范用药:
- 传统改善病情抗风湿药:如甲氨蝶呤、来氟米特等,是治疗的基石,能从根本上抑制免疫攻击,控制病情进展。
- 生物制剂和小分子靶向药:如TNF-α抑制剂、JAK抑制剂等,是近年的重大突破,起效更快、作用更强,能让很多难治性患者也达到缓解。
- 长期管理:RA是一种慢性病,需要像高血压、糖尿病一样,在医生指导下进行长期、甚至终身的监测和药物调整。
对于达到“临床缓解”
- 他们可能感觉不到自己是病人。
- 关节功能完好,不会畸形。
- 可以正常生活、工作、旅行。
- 从生活质量上看,他们和“健康人”几乎没有区别,在这种情况下,我们可以说,RA这种病被“控制住了”,达到了“临床治愈”的状态。
总结与对比
| 特点 | 风湿(广义) | 类风湿关节炎 |
|---|---|---|
| 性质 | 一大类疾病的总称 | 特定的自身免疫性疾病 |
| 病因 | 多样(感染、代谢、退行性变等) | 自身免疫系统紊乱 |
| 能根治吗? | 部分可以(如风湿热、痛风) | 目前不能根治 |
| 治疗目标 | 治愈病因或控制症状 | 控制病情,实现临床缓解 |
| 核心治疗 | 抗生素、降尿酸药、止痛药等 | DMARDs(改善病情药),如甲氨蝶呤、生物制剂等 |
| 预后 | 因病而异,很多可痊愈 | 可控,预后大大改善,患者可正常生活 |
给您的建议:
无论您或您的家人被诊断出是哪一种“风湿”病,最重要的是:
- 明确诊断:去正规医院的风湿免疫科就诊,搞清楚到底是哪一种病。
- 相信科学:不要轻信偏方或“神药”,现代医学对风湿病的治疗已经有了长足的进步。
- 积极治疗:与医生建立良好的合作关系,严格遵循医嘱,坚持治疗和定期复查。
- 保持乐观:虽然有些病无法根治,但通过积极的管理,完全可以拥有高质量的生活。
对于“风湿”和“类风湿”,我们不能一概而论地说“能”或“不能”,但现代医学完全有能力让绝大多数患者摆脱痛苦,回归正常生活。
