什么是NIHSS评分?
NIHSS 是 美国国立卫生研究院卒中量表 的英文缩写,它是目前国际上应用最广泛、最权威的急性脑卒中评估工具。

(图片来源网络,侵删)
它就像一个“脑卒中严重程度的体温计”,通过一系列标准化的检查,快速、客观地评估患者神经功能缺损的严重程度。
NIHSS评分表的核心内容
评分表包含 15个项目,每个项目根据严重程度评分 0-4分 或 0-2分,总分最高为 42分。
评分越高,代表神经功能缺损越严重,病情越危重。
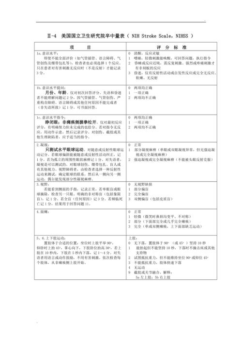
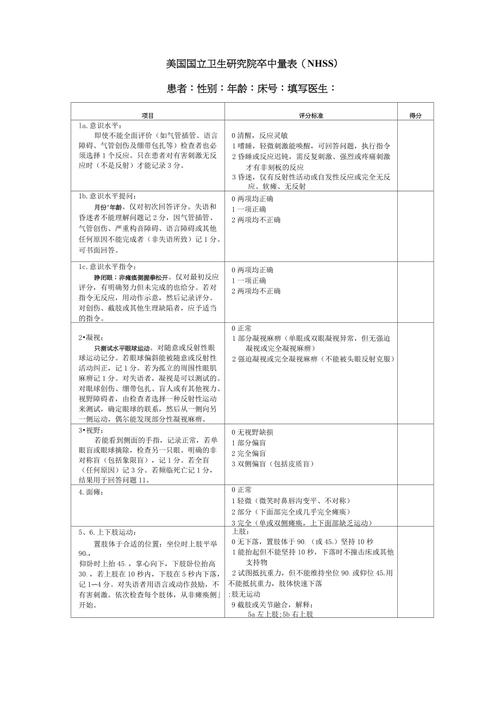
以下是评分表的详细项目和标准(中文版):

(图片来源网络,侵删)
| 项目 | 评分标准 | 得分 | |
|---|---|---|---|
| 1a | 意识水平 | 0 = 清醒,反应敏锐 1 = 嗜睡,最小刺激能唤醒,可回答问题,随后又入睡 2 = 昏迷,对声音有反应,但不言语,无言语内容 3 = 昏迷,对疼痛有反应,呻吟,不安 4 = 昏迷,对疼痛无反应,软瘫 |
0-4 |
| 1b | 意识提问(月份、年龄、生日) | 0 = 都正确 1 = 正确回答一个 2 = 都不正确,或无法说话 |
0-2 |
| 1c | 意识指令(睁眼、闭眼、非瘫手握拳、睁眼) | 0 = 都正确 1 > 1个正确 2 = 都不正确 |
0-2 |
| 2 | 凝视 | 0 = 正常 1 = 部分凝视麻痹(单眼或双眼凝视异常,但不完全) 2 = 完全凝视麻痹(单眼或双眼均不能凝视) 3 = 凝视被外力克服 |
0-2 |
| 3 | 视野 | 0 = 无视野缺损 1 = 部分偏盲 2 = 完全偏盲 3 = 双侧偏盲(皮质盲) 4 = 无法检测视野 |
0-4 |
| 4 | 面瘫 | 0 = 正常 1 = 最小面瘫(鼻唇沟变平,微笑时不对称) 2 = 部分面瘫(下方面部完全或几乎完全瘫痪,上方面部运动不对称) 3 = 完全面瘫(单侧或双侧) |
0-3 |
| 5 | 上肢运动(平举,保持10秒) | 0 = 上肢在要求位置保持10秒,无下落 1 = 上肢能抬起,但不能维持10秒,下落时不撞击床 2 = 上肢能抬起,但下落时撞击床 3 = 上肢不能抵抗重力,无法抬起 4 = 无运动 9 = 截肢或关节融合 |
0-4, 9 |
| 6 | 下肢运动(平举,保持5秒) | 0 = 下肢在要求位置保持5秒,无下落 1 = 下肢能抬起,但不能维持5秒,下落时不撞击床 2 = 下肢能抬起,但下落时撞击床 3 = 下肢不能抵抗重力,无法抬起 4 = 无运动 9 = 截肢或关节融合 |
0-4, 9 |
| 7 | 肢体共济失调(指鼻、跟膝胫试验) | 0 = 无共济失调 1 = 一侧肢体有共济失调 2 = 两侧肢体均有共济失调 9 = 截肢或关节融合,无法检测 |
0-2, 9 |
| 8 | 感觉 | 0 = 正常 1 = 轻度至中度感觉缺失(如针刺感) 2 = 严重至完全感觉缺失 9 = 无法检测(如气管插管、昏迷、截肢) |
0-2, 9 |
| 9 | 语言 | 0 = 正常 1 = 轻度至中度失语(找词困难,或发音不清,但能理解) 2 = 严重失语(口语表达不完全听不懂) 3 = 完全失语,或哑巴 |
0-3 |
| 10 | 构音障碍 | 0 = 正常 1 = 轻至中度构音障碍,发音清晰度可理解 2 = 严重构音障碍,发音不清,难以理解 9 = 气管插管,无法检测 |
0-2, 9 |
| 11 | 忽视症(双侧同时刺激) | 0 = 无忽视 1 = 视、触、听、空间或个人忽视,或对任一双侧刺激无反应 2 = 严重的偏侧忽视,超过一项 |
0-2 |
NIHSS评分的临床意义
这个分数在临床实践中至关重要,主要体现在以下几个方面:
评估病情严重程度
- 0-4分: 轻度卒中,预后通常较好。
- 5-15分: 中度卒中,是临床干预的重点人群。
- 16-20分: 中重度卒中,预后较差,死亡率和致残率高。
- 21-42分: 重度卒中,死亡率极高,预后极差。
指导急性期治疗决策
NIHSS评分是决定是否进行静脉溶栓或动脉取栓的关键依据之一。
- 静脉溶栓:通常适用于发病4.5小时内,NIHSS评分 ≥4分 的患者(具体标准可能因指南和地区略有差异),分数太低可能意味着症状轻微,溶栓风险大于收益;分数太高则出血风险极高。
- 动脉取栓:通常适用于发病6-24小时(符合特定影像学标准)的大血管闭塞患者,NIHSS评分一般要求 ≥6分。
预测预后
- 高NIHSS评分与更高的死亡率、致残率以及更差的功能预后(如生活不能自理)显著相关。
- 在发病24小时内,NIHSS评分每增加1分,死亡风险增加约17%。
评估治疗效果
在溶栓或取栓等治疗后,通过复查NIHSS评分,可以快速判断治疗效果,如果评分显著降低,说明治疗有效;如果评分不变或升高,则可能提示治疗无效或病情恶化。
重要注意事项
- 专业评估:NIHSS评分必须由经过专业培训的医护人员(如医生、护士)进行,以确保评估的准确性和一致性。
- 动态评估:它不是一次性的检查,而是在急性期需要多次重复,以监测病情变化。
- 结合影像:NIHSS评分是临床评估,必须与头颅CT/MRI等影像学检查结果相结合,才能做出最准确的诊断和治疗决策。
- 局限性:对于后循环卒中(如小脑、脑干梗死),NIHSS评分可能无法完全反映其严重性,需要结合其他临床体征。
NIHSS评分表是急性脑卒中救治的“导航图”和“通用语言”,它为快速判断病情、决定治疗方案、预测患者未来提供了客观、量化的依据,是现代卒中中心不可或缺的核心工具,如果您或家人遇到疑似脑卒中,请立即拨打急救电话,医护人员会第一时间使用这个工具进行评估。

(图片来源网络,侵删)
