这是一个非常常见且重要的问题,答案是:风湿和类风湿关节炎(RA)都与遗传有一定关系,但遗传并非决定性因素,它们不属于典型的遗传病。

(图片来源网络,侵删)
下面我们来详细解释一下两者的区别和遗传风险。
类风湿关节炎 (Rheumatoid Arthritis, RA)
类风湿关节炎是一种自身免疫性疾病,身体的免疫系统错误地攻击自身的关节滑膜,导致慢性、对称性的关节炎症和破坏。
遗传风险:
-
易感性增加,而非直接遗传:
- 类风湿关节炎有明显的遗传倾向,研究发现,某些基因(特别是HLA-DR4和HLA-DR1等人类白细胞抗原基因)会增加患病的风险。
- 这意味着,如果你的直系亲属(父母、兄弟姐妹、子女)患有RA,你患上RA的风险会比普通人高,普通人群的RA患病率约为1%,而有RA家族史的人,风险可能会增加到2%-5%。
- 但请注意:即使你携带了这些高风险基因,也不代表你一定会得病,绝大多数携带这些基因的人并不会发病。
-
遗传只是“扳机”之一:
(图片来源网络,侵删)- 遗传因素更像是为身体安装了一个“易感开关”,但需要其他因素来“触发”这个开关,疾病才会发生。
- 这些触发因素被称为环境因素,包括:
- 感染:如某些病毒或细菌感染(如EB病毒、牙周炎致病菌等)可能诱发免疫系统紊乱。
- 吸烟:这是目前最明确的RA环境危险因素,会显著增加发病风险,尤其是在携带易感基因的人群中。
- 激素水平:女性发病率远高于男性,提示雌激素等激素可能参与发病过程。
- 其他因素:如肥胖、压力等也可能有一定影响。
小结:类风湿关节炎是遗传因素和环境因素共同作用的结果,遗传提供了“可能性”,而环境因素决定了“是否会发生”。
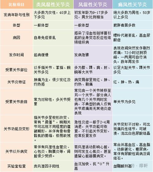
风湿性疾病 (Rheumatic Diseases)
“风湿”这个词在医学上是一个广义的概念,它不是指某一种特定的疾病,而是指一大类影响关节、骨骼、肌肉及周围软组织(如肌腱、韧带)的疾病,这个“大家族”里包含了上百种不同的疾病。
讨论“风湿”是否会遗传,需要看具体是哪一种疾病,这个家族里的成员遗传模式差异很大:
-
遗传风险较高的疾病:
(图片来源网络,侵删)- 强直性脊柱炎:这是遗传倾向非常明显的一种疾病,与HLA-B27基因密切相关,如果携带此基因,患病的风险会显著增加,男性发病率高于女性。
- 银屑病关节炎:与银屑病(牛皮癣)相关,而银屑病本身就有较强的遗传背景。
- 系统性红斑狼疮:也有遗传易感性,家族聚集性较明显,但同样需要环境因素(如紫外线、感染、药物等)触发。
- 痛风:虽然主要与嘌呤代谢异常有关,但“高尿酸血症”这一基础状态有遗传倾向,如果父母有痛风,子女患病的风险也更高。
-
遗传风险不明确或与遗传关系不大的疾病:
- 骨关节炎:最常见的关节炎类型,主要与年龄、肥胖、关节损伤、过度使用等机械性因素有关,遗传因素作用较小。
- 风湿热:这是一种由链球菌感染(如扁桃体炎)后引发的自身免疫反应,与遗传关系不大,主要与感染有关。
- 纤维肌痛综合征:被认为与中枢神经系统敏化、神经递质失衡有关,目前没有明确的证据表明其会遗传。
小结:“风湿”是一个总称,其遗传性因病而异,像强直性脊柱炎、银屑病关节炎等有明确的遗传标记;而像骨关节炎、风湿热等则与遗传关系不大。
总结与建议
| 疾病类型 | 遗传性 | 核心要点 |
|---|---|---|
| 类风湿关节炎 | 有遗传倾向 | 属于自身免疫病,遗传提供“易感性”,需结合环境因素(如吸烟、感染)共同触发,家族史是重要风险因素,但非必然。 |
| 强直性脊柱炎 | 遗传倾向很强 | 与HLA-B27基因高度相关,直系亲属患病,自身风险显著增加。 |
| 骨关节炎 | 遗传作用小 | 主要与年龄、肥胖、劳损等后天因素有关。 |
| 风湿热 | 遗传关系不大 | 主要与链球菌感染后的免疫反应有关。 |
| 系统性红斑狼疮 | 有遗传倾向 | 属于自身免疫病,遗传和环境因素共同作用。 |
给您的建议:
- 不必过度恐慌:即使家人患有类风湿关节炎或其他风湿病,您也不一定会得病,遗传只是风险因素之一。
- 关注生活方式:对于有家族史的人来说,健康的生活方式是最好的预防,尤其要戒烟、保持健康体重、均衡饮食、适度锻炼、避免感染、学会管理压力。
- 关注早期信号:如果有关节持续肿痛(尤其是对称性小关节)、晨僵(持续超过30分钟)、腰背痛、足跟痛等症状,应及时去风湿免疫科就诊,而不是简单地认为是“风湿”或“老寒腿”。
- 明确诊断是关键:不要自己给自己下诊断,不同的风湿病,治疗方案和预后完全不同,专业的医生会通过问诊、体格检查、血液化验(如类风湿因子、抗CCP抗体、HLA-B27等)和影像学检查来做出准确判断。
遗传是风湿类疾病的重要背景板,但真正决定疾病是否上演的,是遗传和环境这两位“主角”的共同作用。
