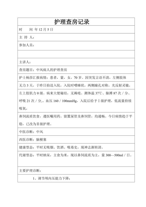
脑梗塞病重患者护理记录(模板与范例)
核心原则: 脑梗患者的护理核心是 “ABCDE”原则:

(图片来源网络,侵删)
- A (Airway): 保持气道通畅。
- B (Breathing): 维持有效呼吸。
- C (Circulation): 管理循环,控制血压。
- D (Disability/Neurological Status): 评估和预防神经功能恶化。
- E (Exposure/Complications): 预防并发症,如压疮、感染等。
第一部分:入院首次护理记录
日期: 2025年10月27日 时间: 15:30 患者信息: 张三,男,68岁,床号:15床 诊断: 1. 急性脑梗死(左侧大脑中动脉区) 2. 高血压病3级(极高危组) 3. 2型糖尿病
【护理评估】
- 生命体征: T 36.8℃,P 88次/分,R 20次/分,BP 165/95 mmHg,SpO₂ 95%(未吸氧状态)。
- 神经系统评估(NIHSS评分): 14分(重度卒中)。
- 意识状态: 嗜睡,呼之能应,但反应迟钝。
- 瞳孔: 左侧直径4mm,右侧直径3mm,对光反射灵敏。
- 肢体活动: 右侧上肢肌力0级(完全瘫痪),右侧下肢肌力1级(肌肉可收缩但不能产生动作),左侧肢体肌力5级。
- 言语功能: 混合性失语,能理解简单指令,但表达困难,只能说单字或词语。
- 面瘫: 右侧中枢性面瘫,额纹变浅,右侧鼻唇沟变浅,口角向左歪斜。
- 皮肤情况: 全身皮肤完整,无压疮,骶尾部皮肤稍红,解除压力后30秒内恢复颜色。
- 吞咽功能:洼田饮水试验3级(能喝,但有呛咳,需分多次喝完),存在误吸风险。
- 排泄情况: 留置尿管,尿液淡黄色、清亮。
- 心理社会状况: 患者因无法言语和活动,表现出烦躁、焦虑情绪,家属(儿子)情绪紧张,对病情和预后担忧。
【主要护理问题】
- 躯体活动障碍: 与脑部病变导致右侧肢体偏瘫有关。
- 有失用综合征的风险: 与长期卧床、肢体活动受限有关。
- 有误吸的风险: 与吞咽功能障碍、咳嗽反射减弱有关。
- 有皮肤完整性受损的风险: 与长期卧床、肢体活动障碍有关。
- 焦虑: 与突发的身体功能障碍和沟通障碍有关。
- 知识缺乏: 患者及家属对脑梗的康复治疗和预防措施不了解。
【护理计划与措施】

(图片来源网络,侵删)
- 绝对卧床休息: 抬高床头15°-30°,以降低颅内压,改善脑部供血。
- 安全防护: 床栏拉起,必要时使用约束带(向家属解释并取得同意),防止坠床。
- 气道管理: 头偏向一侧,及时清除口鼻分泌物,保持呼吸道通畅。
- 病情监测:
- 密切监测生命体征,特别是血压和心率,遵医嘱监测血压,目标值遵医嘱(通常为<180/105 mmHg)。
- 观察患者意识、瞳孔、言语及肢体肌力变化,警惕病情加重。
- 饮食护理:
- 暂禁食水,遵医嘱给予静脉补液。
- 待病情稳定后,遵医嘱进行吞咽功能评估,开始鼻饲饮食,保证营养供给。
- 预防并发症:
- 压疮: 使用气垫床,每2小时协助轴线翻身一次,检查并按摩骨隆突处皮肤。
- 深静脉血栓: 遵医嘱使用抗凝药物,每日进行下肢被动运动(踝泵运动),穿弹力袜。
- 肺部感染: 鼓励患者有效咳嗽、咳痰(如能配合),定时翻身叩背。
- 康复锻炼:
- 保持良肢位:在右侧肢体下放置软枕,防止关节挛缩。
- 被动运动:每日2-3次,由护士或家属协助进行右侧肢体关节的被动活动,预防肌肉萎缩和关节僵硬。
- 沟通与心理护理:
- 使用非语言沟通方式(如图片、手势、写字板)与患者交流,满足其基本需求。
- 多陪伴,耐心倾听,给予鼓励和支持,减轻其焦虑情绪。
- 向家属解释病情、治疗方案及护理要点,取得配合。
【签名】 护士:李四
第二部分:日常病程护理记录(范例)
日期: 2025年10月28日 时间: 09:00 患者信息: 张三,男,68岁,床号:15床
【病情观察】
- 生命体征: T 36.5℃,P 82次/分,R 18次/分,BP 155/90 mmHg,SpO₂ 97%(鼻导管吸氧2L/min)。
- 意识状态: 神志清楚,呼之能应,精神较昨日好转。
- 神经系统: 右侧肢体肌力同前(右上肢0级,右下肢1级),言语功能无明显改善。
- 皮肤: 骶尾部皮肤颜色正常,无破损,右侧足跟部皮肤发红,范围约2x2cm。
- 出入量: 昨日尿量约1800ml,鼻饲流质饮食500ml,静脉输液1500ml。
- 管道: 尿管通畅,尿液清亮,鼻饲管在位、固定良好。
【护理措施与评价】

(图片来源网络,侵删)
- 安全与体位: 患者夜间休息良好,未发生坠床,晨间护理后协助患者轴线翻身至左侧卧位,并保持良肢位。评价: 体位舒适,无不适主诉。
- 皮肤护理: 发现右足跟部皮肤发红,解除局部压力后涂抹赛肤润,并增加足跟悬空措施,每2小时翻身一次,并加强该部位观察。评价: 足跟部皮肤发红范围缩小。
- 营养与排泄: 遵医嘱经鼻饲管给予肠内营养液(能全力500ml),速度为50ml/h,患者无腹胀、腹泻,尿管引流通畅,尿液澄清。评价: 患者营养需求得到基本满足。
- 康复锻炼: 协助患者进行右侧肢体被动关节活动,包括肩、肘、腕、指、髋、膝、踝关节,每个关节活动5-10次,同时指导患者进行左侧肢体的主动活动。评价: 患者配合良好,无不适。
- 管道护理: 更换尿袋,严格执行无菌操作,每日进行口腔护理两次。评价: 管道固定良好,无感染迹象。
- 沟通与心理: 使用写字板询问患者需求,患者表示“口渴”、“想坐起来”,护士向其解释目前病情,需卧床休息,并为其湿润嘴唇。评价: 患者情绪稳定,能配合沟通。
【签名】 护士:王五
第三部分:特殊病情变化记录(范例)
日期: 2025年10月29日 时间: 22:15 患者信息: 张三,男,68岁,床号:15床
【病情变化】 患者突发剧烈头痛,伴喷射性呕吐一次,呕吐物为胃内容物,查体:意识转为浅昏迷,压眶无反应,T 37.8℃,P 56次/分(缓慢),R 10次/分(浅慢),BP 210/120 mmHg,双侧瞳孔不等大,左侧直径5mm,右侧直径3mm,左侧对光反射消失。
【应急处理措施】
- 立即报告: 立即呼叫值班医生,并报告护士长。
- 体位管理: 立即平卧,头偏向一侧,保持呼吸道通畅,防止误吸。
- 生命体征支持: 给予高流量吸氧(6L/min),建立静脉通路,遵医嘱快速给予20%甘露醇250ml静脉滴注,以降低颅内压。
- 病情监测: 密切监测并记录生命体征、瞳孔变化、意识状态及GCS评分。
- 安全措施: 加固床栏,必要时使用约束带。
- 家属沟通: 立即通知家属,告知患者病情突变,可能有脑疝风险,需紧急处理,已通知医生。
【后续观察】 22:30,患者使用甘露醇后,血压降至190/110 mmHg,心率65次/分,呼吸12次/分,意识状态仍浅昏迷,瞳孔变化同前,遵医嘱急查头颅CT。
【签名】 护士:李四 医生签名: 赵六
书写护理记录时,请遵循以下要点:
- 客观真实: 只记录你看到的、听到的、测量到的,不要加入个人猜测或评价。
- 准确及时: 数据准确,记录及时,特别是在病情变化时。
- 动态连续: 前后记录要有连贯性,能看出病情的演变趋势。
- 重点突出: 抓住主要护理问题和关键观察指标。
- 专业规范: 使用医学术语,记录格式清晰。
这份模板和范例希望能帮助您更好地完成脑梗塞病重患者的护理记录工作。
