- 风湿:好比是身体因为受了“风寒湿气”的侵袭,就像水管里的水流不畅,或者门轴生了锈,主要影响的是“骨骼和肌肉”,是一种“症状”或“综合征”。
- 类风湿:好比是身体的“免疫系统”叛变了,把自己的关节当成了敌人来攻击,是一种“疾病”,属于自身免疫病。
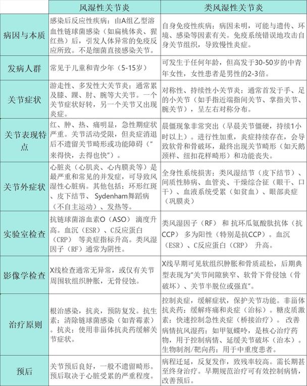
下面我们从多个维度来详细对比它们的区别。

(图片来源网络,侵删)
一句话核心区别
| 特征 | 风湿 | 类风湿 |
|---|---|---|
| 本质 | 症状/综合征,是一大类疾病的总称 | 一种特定的、慢性的自身免疫性疾病 |
| 病因 | 与“风、寒、湿”等环境因素、劳损、感染等有关 | 自身免疫系统紊乱,攻击自身关节滑膜 |
| 主要攻击目标 | 关节、肌肉、韧带、肌腱等软组织 | 关节滑膜,最终破坏软骨和骨骼 |
| 好发人群 | 各年龄段均可,中老年人多见 | 女性远多于男性(约3:1),好发于30-50岁 |
| 典型症状 | 游走性的肌肉、关节酸痛,无肿胀或轻微肿胀 | 对称性、持续性的关节肿痛、晨僵 |
详细症状区别对比
为了更清晰地理解,我们可以用一个表格来详细对比:
| 对比维度 | 风湿 | 类风湿 |
|---|---|---|
| 关节疼痛特点 | 游走性:疼痛今天在肩膀,明天可能在膝盖,没有固定的模式。 酸痛、胀痛:感觉像“酸胀”,而非剧烈的刺痛。 与天气关系密切:阴雨天、寒冷潮湿时加重,晴天或温暖时缓解。 |
对称性:双手、双脚的相同关节(如双手的腕关节、手指关节)同时受累。 持续性:疼痛是持续性的,休息后难以缓解。 与天气关系不大,但活动后可能加重。 |
| 关节肿胀 | 通常没有明显的红肿,或仅有轻微肿胀。 | 非常明显,关节呈梭形肿胀,皮温升高,发红。 |
| 晨僵 | 没有或非常短暂(活动一下就好)。 | 典型且严重:早晨起床后关节僵硬、活动不灵活,持续超过1小时,活动后才能逐渐缓解。 |
| 受累关节 | 大关节为主,如膝、踝、肘、肩等。 | 小关节为主,尤其是手指、手腕、足趾等,后期可影响大关节。 |
| 全身症状 | 较少,主要是局部酸痛。 | 常见,如乏力、低热、体重下降、食欲不振等。 |
| 对关节的破坏 | 不破坏关节结构,不导致畸形。 | 会严重破坏关节,导致关节间隙狭窄、骨质破坏,最终引起关节畸形(如手指的“天鹅颈”、“纽扣花”畸形)和功能丧失。 |
| 其他器官影响 | 一般不影响其他内脏器官。 | 属于全身性疾病,除了关节,还可能影响心脏、肺、肾脏、血管、眼睛等(类风湿结节等)。 |
辅助检查的区别
除了症状,医生还需要通过检查来确诊。
| 检查项目 | 风湿 | 类风湿 |
|---|---|---|
| 血常规 | 通常正常。 | 可能有轻度贫血、白细胞升高。 |
| 炎症指标 | C反应蛋白、血沉可能轻度升高,与活动度相关。 | C反应蛋白、血沉通常明显升高,是活动的重要指标。 |
| 自身抗体 | 阴性。 | 阳性,尤其是类风湿因子和抗CCP抗体(抗环瓜氨酸肽抗体)。抗CCP抗体特异性很高,对早期诊断很重要。 |
| 影像学检查 | X光片通常正常,或仅有轻度退行性变。 | X光片早期可见骨质疏松,后期可见关节间隙狭窄、骨质破坏。超声和MRI能更早发现滑膜炎和骨侵蚀。 |
总结与建议
| 风湿 | 类风湿 | |
|---|---|---|
| 核心概念 | “不死的癌症” (比喻疼痛反复) | “致残的癌症” (比喻破坏性强) |
| 治疗重点 | 对症治疗:缓解疼痛、保暖、休息、物理治疗。 | 规范治疗:控制免疫、阻止关节破坏、防止残疾。 |
| 预后 | 良好,不致残,但容易反复。 | 严重,若不及时规范治疗,可导致关节畸形和残疾。 |
给您的建议:
- 不要自行诊断:仅凭症状很难区分,必须由专业医生(通常是风湿免疫科医生)来判断。
- 及时就医:如果您或家人出现关节肿痛,特别是对称性的小关节肿痛、晨僵超过1小时,一定要尽快去医院看风湿免疫科。
- 强调“规范治疗”:如果是类风湿,一旦确诊,一定要在医生指导下进行长期、规范的抗风湿治疗(DMARDs等),目标是“达标治疗”,即控制疾病活动,达到临床缓解或低疾病活动度,最大限度地保护关节功能,提高生活质量。
希望这个详细的对比能帮助您清晰地理解风湿和类风湿的区别!

(图片来源网络,侵删)

(图片来源网络,侵删)
