类风湿因子阳性就是类风湿关节炎?医生:真相远比你想象的复杂! 揭秘“类风湿因子”与“类风湿关节炎”的微妙关系,避免误区,科学应对

(引言 - 吸引眼球,点明主题)
“医生,我类风湿因子阳性,是不是得了类风湿关节炎?这个病能治好吗?会不会残疾?” 在门诊中,经常有拿着化验单、神情焦虑的患者这样问我,类风湿因子(RF),这个听起来与“类风湿”紧密相关的名词,常常让很多人闻之色变,甚至因为一次阳性结果就背上沉重的心理包袱,类风湿因子和类风湿关节炎之间,究竟有着怎样的“爱恨情仇”?我就以一名健康康复医生的专业视角,为大家详细解读这两者的关系,拨开迷雾,科学认知。 第一部分:认识“主角” - 类风湿因子)**
-
什么是类风湿因子(RF)? 类风湿因子是一种自身抗体,即人体免疫系统错误地产生了针对自身变性IgG Fc片段的抗体,它是免疫系统“自我攻击”的一种产物,主要存在于血液中,我们通常通过抽血检测类风湿因子的水平(单位IU/mL)以及是否阳性来辅助判断。
-
类风湿因子检测的意义 类风湿因子的检测在临床上应用已久,它对于类风湿关节炎(RA)的诊断、病情评估和预后判断具有一定的参考价值,据统计,约70%-80%的类风湿关节炎患者类风湿因子呈阳性,它常被作为RA血清学检测的重要指标之一。 第二部分:认识“另一位主角” - 类风湿关节炎(RA))**
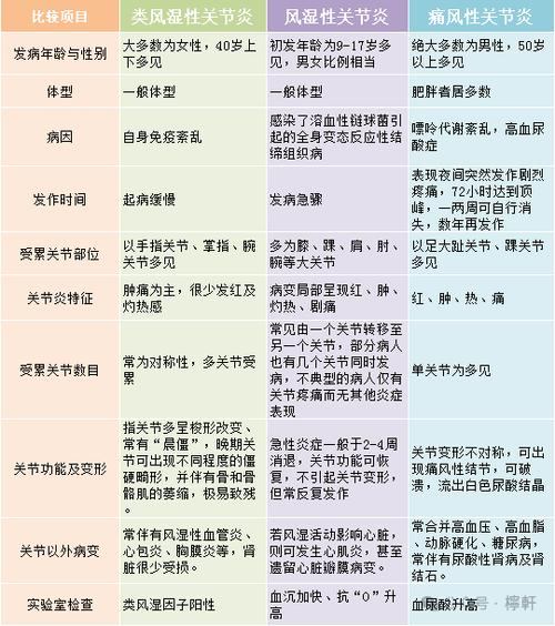
(图片来源网络,侵删) -
什么是类风湿关节炎(RA)? 类风湿关节炎是一种以侵蚀性、对称性多关节炎为主要临床表现的慢性、系统性自身免疫性疾病,它不仅仅是关节的问题,还可能影响心脏、肺、肾脏等多个器官,其典型症状包括关节肿痛、晨僵(早晨关节僵硬感明显,活动后减轻)、畸形以及功能障碍等。
-
类风湿关节炎的诊断标准 需要强调的是,RA的诊断是一个综合判断的过程,不能仅仅依靠单一指标,临床上常用的诊断标准(如ACR/EULAR 2010年类风湿关节炎诊断标准)包括:
- 关节受累的数量和部位(如小关节、对称性受累)
- 关节炎的持续时间
- 实验室检查(包括类风湿因子RF、抗环瓜氨酸肽抗体抗CCP等)
- 其他血清炎症标志物(如血沉ESR、C反应蛋白CRP)
- 影像学检查(X线、超声、MRI等)显示关节骨侵蚀或滑膜炎 第三部分:核心解读 - 类风湿因子与类风湿关节炎的“真实关系”)**
我们来重点解答大家最关心的问题:类风湿因子阳性=类风湿关节炎?
答案是否定的! 这两者之间并非简单的“等于”关系,而是一种“相关”但“不等同”的复杂联系。

-
类风湿因子阳性 ≠ 类风湿关节炎
- 假阳性现象:类风湿因子并非RA的“专属”指标,在一些健康老年人(尤其是70岁以上)、其他自身免疫性疾病(如干燥综合征、系统性红斑狼疮、慢性肝病等)、某些感染(如结核、肝炎病毒等)、甚至某些恶性肿瘤中,也可能出现类风湿因子阳性,单次轻度阳性,且无临床症状者,不能诊断为RA。
- 阴性也不能排除RA:约有20%-30%的RA患者,类风湿因子检测始终为阴性,这种情况被称为“血清阴性类风湿关节炎”,这类患者可能更依赖抗CCP抗体、临床症状和影像学检查来诊断。
-
类风湿因子在RA诊断中的“角色”
- 辅助诊断指标:类风湿因子阳性,尤其是滴度较高时,结合典型的临床症状和体征,对RA的诊断有重要提示作用。
- 病情活动与预后评估:类风湿因子滴度的高低与RA的活动度、关节侵蚀程度以及预后有一定相关性,滴度越高,可能提示病情相对较重,关节破坏风险增加,但也并非绝对。
- 抗CCP抗体的“补充”:近年来,抗环瓜氨酸肽抗体(抗CCP抗体)被证明对RA的诊断特异性更高,尤其在早期RA和血清阴性RA中具有重要价值,常与类风湿因子联合检测,以提高诊断准确性。 第四部分:常见误区与科学应对)**
-
类风湿因子阳性就是得了“不死的癌症”,绝望了! 真相:RA虽是一种慢性疾病,但绝非“不死的癌症”,随着医学的发展,早期诊断、规范治疗(包括药物、物理治疗、康复训练等),大多数患者可以控制病情,缓解症状,防止关节破坏,保持正常的生活和工作能力,积极乐观的心态是战胜疾病的重要基石。
-
类风湿因子阳性,没症状不用管。 真相:如果检测发现类风湿因子阳性,尤其是阳性滴度较高,即使目前没有明显关节症状,也建议定期复查,并关注有无晨僵、关节痛等早期表现,排查其他可能导致阳性的疾病,必要时,可咨询风湿免疫科医生。
-
类风湿因子转阴就代表病好了。 真相:治疗后类风湿因子滴度下降或转阴,是治疗有效的指标之一,但不能作为唯一标准,病情缓解更应结合临床症状、体征以及炎症指标(ESR、CRP)的综合改善,医生会根据整体情况调整治疗方案。 第五部分:医生建议:如何科学看待与应对)**
-
理性看待检测结果:拿到化验单后,切勿自行诊断或恐慌,应及时咨询专业医生(风湿免疫科),结合临床症状进行综合解读。
-
重视早期诊断与规范治疗:如果怀疑或确诊RA,务必尽早到正规医院风湿免疫科就诊,遵循医嘱进行规范、长期的治疗,切勿轻信偏方或自行停药。
-
定期复查,监测病情:RA患者需要定期复查血常规、肝肾功能、ESR、CRP、类风湿因子、抗CCP抗体以及关节影像学等,以便医生评估病情调整治疗方案。
-
生活方式干预:保持健康的生活方式,如均衡饮食、适度锻炼(如游泳、太极拳等低强度运动)、戒烟、保暖、避免过度劳累和精神紧张,对病情控制也至关重要。
-
康复与功能锻炼:在医生指导下,进行适当的关节功能锻炼和物理治疗,有助于保持关节功能,预防畸形。
(- 总结升华,给予希望)
类风湿因子是诊断类风湿关节炎的重要“线索”之一,但绝非“金标准”,它更像是一位“提示者”,而非“判决者”,正确理解类风湿因子与类风湿关节炎的关系,避免陷入认知误区,是科学应对的第一步,如果您或身边的人有相关困扰,及时寻求专业帮助,积极配合治疗,大多数类风湿关节炎患者都能有效控制病情,拥抱健康生活,作为您的健康康复医生,我始终与您在一起,为您的关节健康保驾护航!
SEO优化与内容策划说明:
-
核心关键词布局:
- 主关键词:类风湿因子和类风湿关系(在标题、引言、正文核心部分多次自然出现)。
- 长尾关键词:类风湿因子阳性是类风湿吗、类风湿因子是什么、类风湿关节炎诊断、类风湿因子阴性是类风湿吗、抗CCP抗体、类风湿因子偏高怎么办等(在文章中自然融入,解答用户潜在疑问)。
- 关键词密度:控制在合理范围内,避免堆砌,确保文章可读性。
-
用户需求满足:
- 解惑:明确回答“类风湿因子阳性=类风湿关节炎吗?”这一核心疑问。
- 科普:解释类风湿因子、类风湿关节炎的基本概念。
- 指导:给出科学看待检测结果、就医建议、生活方式指导等。
- 消除恐慌:针对患者的焦虑情绪进行安抚,提供积极信息。
-
结构化与可读性:
- 使用清晰的标题、副标题、小标题,分层阐述。
- 段落简短,语言通俗易懂,避免过多专业术语堆砌,必要时进行解释。
- 采用“引言-主体-的经典结构,逻辑清晰。
-
权威性与专业性:
- 以“资深健康康复医生”身份撰写,增强文章可信度。
- 引用临床数据(如70%-80%阳性率)、诊断标准等,体现专业性。
- 纠正常见误区,给出循证医学建议。
-
搜索引擎友好:
- 标题吸引力:使用问句、感叹号等,引发用户点击欲。
- 内容原创性:保证原创,避免抄袭,有利于百度收录。
- 信息价值高:提供用户真正需要、实用的信息,增加用户停留时间和阅读完成率。
- 潜在的点击诱因:如“真相远比你想象的复杂!”、“避免误区,科学应对”等。
-
用户体验:
- 开头直接点出用户痛点(门诊常见疑问),引发共鸣。
- 结尾给予希望和鼓励,增强用户信任感。
- 语言风格亲切、专业,兼具科普性和人文关怀。
通过以上策略,本文旨在为百度搜索用户提供关于“类风湿因子和类风湿关系”的高质量、权威、易懂的解答,从而有效提升文章在搜索引擎中的排名和流量,并真正帮助到有需要的用户。
