类风湿国家政策有哪些具体帮扶措施?

99ANYc3cd6
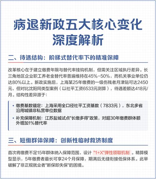
预计阅读时长 9 分钟
位置: 首页 风湿 正文

减轻患者经济负担、提高疾病可及性、规范诊疗行为、提升患者生活质量

类风湿国家有什么政策
(图片来源网络,侵删)

以下是关于类风湿关节炎国家主要政策的详细梳理,分为几个方面:


医保报销政策(核心:减轻经济负担)

这是患者最关心的部分,RA的治疗,特别是生物制剂等靶向药,费用高昂,医保报销是关键。

基本医疗保险(职工医保、居民医保)

  • 门诊报销:过去,很多地区的医保对门诊慢性病报销额度有限或流程繁琐,近年来,国家大力推进门诊共济保障机制改革,这意味着:
    • 提高报销比例:门诊报销的限额和比例普遍提高,部分地区将RA纳入了“门诊慢特病”(门诊慢性病、特殊疾病)管理。
    • 简化流程:符合条件的患者可以申请门诊慢特病资格,享受更高的报销比例,结算流程也更为便捷。
  • 住院报销:对于病情严重需要住院的患者,基本医疗保险会按比例报销住院费用。

国家医保目录(最关键)

这是药品报销的“准入证”,国家医保目录每年都会进行调整,将更多疗效确切、价格合理的RA治疗药物纳入其中。

  • 传统合成DMARDs:如甲氨蝶呤、来氟米特、柳氮磺吡啶等,早已是医保目录内药物,价格非常低廉,是治疗的基石。
  • 生物制剂和JAK抑制剂(重大进展):近年来,国家通过国家药品集中带量采购(集采)医保谈判,大幅降低了这些“贵族药”的价格。
    • 集采:通过“以量换价”,生物制剂(如阿达木单抗、肿瘤坏死因子-α拮抗剂等)的价格大幅下降,降幅通常在50%-80%以上,集采中选的药物会迅速被纳入地方医保。
    • 医保谈判:对于一些未能进入集采但临床价值高的创新药,国家会组织药企进行“灵魂砍价”,将价格降到可负担水平,然后直接纳入国家医保目录。
    • 结果:几乎所有主流的生物制剂(如修美乐、类克、益赛普等)和JAK抑制剂(如托法替布、巴瑞替尼等)都已通过集采或谈判进入国家医保目录,这意味着患者只需承担一小部分自付费用,就能用上这些先进药物。

医保支付方式改革

部分地区正在试点按疾病诊断相关分组(DRG)或按病种分值(DIP)付费,这会促使医院在保证疗效的前提下,选择性价比最高的治疗方案,避免过度用药。

类风湿国家有什么政策
(图片来源网络,侵删)

医疗服务与公共卫生政策(核心:规范诊疗、提升可及性)

分级诊疗制度

  • 目标:建立“基层首诊、双向转诊、急慢分治、上下联动”的就医模式。
  • 对RA患者的影响
    • 社区/乡镇卫生院:负责初步筛查、稳定期患者的常规用药和随访管理。
    • 二级/三级医院(风湿免疫科):负责疑难重症的诊断、制定初始治疗方案和处理并发症。
    • 这有助于让患者在家门口就能获得基本的医疗服务,同时确保重症患者能得到及时、专业的治疗。

国家级质控中心与临床路径

  • 国家风湿病医学质控中心:负责制定和推广RA的规范化诊疗标准,对全国的风湿免疫科医疗质量进行监控。
  • 临床路径:为RA的诊断、治疗、康复提供标准化的流程,确保患者在不同医院都能接受到规范、同质化的治疗,避免漏诊误诊和治疗方案混乱。

公共卫生服务项目

  • 国家基本公共卫生服务项目:虽然不直接针对RA,但其中包含对高血压、糖尿病等慢性病的管理,RA作为一种慢性病,其管理模式与之类似,未来可能会被纳入更广泛的慢性病管理体系中,由基层医生进行健康档案建立、定期随访和健康教育。

药品供应与保障政策(核心:降低药价、保障供应)

国家药品集中带量采购(“集采”)

这是降低药价的“利器”,如前所述,通过“国家组织、联盟采购、平台操作”的方式,对生物制剂等高值药品进行“团购”,显著降低了价格,并确保了药品的稳定供应。

“双通道”药品保障机制

  • 定义:指符合条件的定点零售药店,与定点医疗机构一样,成为医保定点,为参保患者提供药品的报销服务。
  • 对RA患者的影响:部分医院的生物制剂可能因库存或管理问题供应不及时。“双通道”政策允许患者凭处方到指定的药店购买,并享受和医院一样的医保报销待遇,方便了患者取药。

患者支持与社会关爱政策

慢性病救助

对于低保户、特困人员等困难群体,除了医保报销外,还可以申请医疗救助,进一步减轻自付费用。

企业与社会的责任

  • 企业员工福利:一些大型企业会为员工补充商业医疗保险(如“补充医疗”),可以进一步覆盖医保报销后的自付部分。
  • 患者组织:在中国有多个类风湿关节炎患者组织(如“风湿界”等平台),它们提供疾病知识科普、心理支持、经验交流等服务,并积极向政府反映患者诉求。

总结与给患者的建议

国家对类风湿关节炎的政策是一个“组合拳”:

  1. “能报销”:通过医保目录、集采和谈判,让绝大多数患者用得起关键药物。
  2. “看得上”:通过分级诊疗和质控中心,让患者在合适的医疗机构得到规范治疗。
  3. “管得好”:通过公共卫生服务和临床路径,对疾病进行长期、规范的管理。

给患者的建议:

类风湿国家有什么政策
(图片来源网络,侵删)
  1. 积极参加医保:确保自己已参加职工医保或城乡居民医保,这是最基础的保障。
  2. 了解当地政策:主动咨询当地医保局或就诊医院,了解RA是否被纳入“门诊慢特病”,以及报销的具体流程和比例。
  3. 关注药品目录:向主治医生咨询,目前使用的药物是否在医保目录内,以及是否有更经济的选择(如集采的生物制剂)。
  4. 坚持规范治疗:相信医生,遵循临床路径,不要因为害怕费用而中断或随意更改治疗方案,否则可能导致病情加重,花费更多。
  5. 善用“双通道”:如果医院取药不便,可以咨询医生是否可以通过“双通道”在药店购药。

国家政策正在不断完善,RA患者的就医环境和经济负担正在持续改善,积极了解并利用好这些政策,是战胜疾病的重要一步。

-- 展开阅读全文 --
头像
人体穴位图动态,穴位位置会随身体动吗?
« 上一篇 今天
行间与听会穴位,如何协同作用于人体?
下一篇 » 今天

相关文章

取消
微信二维码
支付宝二维码

最近发表

标签列表

目录[+]