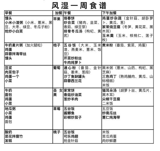
饮食不能替代药物治疗,它只能作为辅助手段,帮助缓解症状、控制炎症、提高生活质量。 请务必在医生指导下进行规范治疗。

(图片来源网络,侵删)
下面我将根据不同类型的风湿病,为您详细说明饮食建议。
总体原则(适用于大多数风湿病患者)
无论您患的是哪种风湿病,以下这些通用的健康饮食原则都值得遵循:
- 均衡营养,多样化饮食:确保摄入充足的蛋白质、维生素、矿物质和健康脂肪,这是维持身体免疫力、修复组织的基础。
- 保持健康体重:超重或肥胖会增加关节(尤其是膝关节、髋关节)的负担,加重疼痛,通过合理饮食和运动控制体重至关重要。
- 抗炎饮食:慢性炎症是很多风湿病的核心问题,多吃具有天然抗炎作用的食物。
- 补充Omega-3脂肪酸:这是一种强大的抗炎物质。
- 抗氧化:多吃富含抗氧化剂的食物,帮助对抗自由基对关节的损害。
- 充足饮水:水是关节滑液的主要成分,充足饮水有助于维持关节润滑。
针对不同类型的风湿病,饮食侧重点不同
类风湿关节炎 (RA)
RA是一种自身免疫性疾病,核心是“炎症”,饮食的重点是“抗炎”。
推荐食物:

(图片来源网络,侵删)
- 富含Omega-3的食物:
- 深海鱼:三文鱼、金枪鱼、鲭鱼、沙丁鱼等,建议每周吃2-3次。
- 植物来源:亚麻籽、奇亚籽、核桃。
- 抗炎水果和蔬菜:
- 深色蔬菜:菠菜、羽衣甘蓝、西兰花、卷心菜。
- 彩色水果:樱桃(特别是酸樱桃,有助于缓解疼痛)、蓝莓、草莓、石榴、西红柿。
- 健康脂肪:
- 橄榄油:特级初榨橄榄油是单不饱和脂肪酸的极佳来源,具有抗炎作用。
- 坚果:杏仁、核桃等。
- 全谷物:燕麦、糙米、藜麦等,它们富含纤维,有助于降低体内的炎症标志物。
需要限制或避免的食物:
- 红肉和加工肉类:研究表明,过多摄入红肉可能加重炎症。
- 饱和脂肪和反式脂肪:存在于油炸食品、糕点、人造黄油中。
- 精制碳水化合物:白面包、白米饭、含糖饮料等,它们会引起血糖快速波动,可能促进炎症。
- 可能引发食物不耐受的食物:一些人可能对乳制品、麸质(小麦、大麦等)、茄科蔬菜(番茄、茄子、辣椒)敏感,如果食用后关节疼痛加重,应尝试暂时回避。
痛风
痛风是由于体内尿酸过高,尿酸盐结晶沉积在关节引起的,饮食的核心是“低嘌呤”,以控制尿酸水平。
推荐食物:
- 低嘌呤食物:
- 主食:米饭、馒头、面条、玉米、土豆等。
- 蔬菜:几乎所有蔬菜都是低嘌呤的,尤其是冬瓜、黄瓜、芹菜、西红柿等,它们还有利尿作用,帮助尿酸排泄。
- 水果:樱桃(特别是酸樱桃,被证实有降尿酸作用)、草莓、蓝莓等大部分水果。
- 低脂乳制品:牛奶、酸奶、奶酪,研究表明,它们有助于降低尿酸水平,是痛风患者的优质选择。
- 多喝水:每天保证饮水2000-3000毫升,白开水、淡茶水、苏打水都可以,帮助尿酸从尿液排出。
需要严格限制或避免的食物:

(图片来源网络,侵删)
- 高嘌呤食物(“嘌呤炸弹”):
- 动物内脏:肝、肾、脑、肠等。
- 部分海鲜:贝类(蛤蜊、扇贝)、沙丁鱼、凤尾鱼、带鱼、虾蟹等。
- 浓肉汤、火锅汤:嘌呤易溶于水,长时间熬煮的汤里嘌呤含量极高。
- 中高嘌呤食物:
- 红肉:猪肉、牛肉、羊肉。
- 大部分鱼类:尤其是鲈鱼、鲤鱼等。
- 干豆类和豆制品:虽然嘌呤含量高,但研究发现植物性嘌呤对尿酸影响较小,且豆制品富含蛋白质,痛风缓解期可适量食用。
- 酒精:尤其是啤酒和白酒,它们会抑制尿酸排泄,是痛风发作的重要诱因,红酒也要限量。
- 含糖饮料和果糖:高果糖玉米糖浆会内源性产生尿酸,应严格避免。
骨关节炎 (OA)
骨关节炎是关节软骨的磨损,与衰老、肥胖、劳损有关,饮食的重点是“控制体重”和保护软骨。
推荐食物:
- 富含Omega-3的食物:同上,有助于减轻关节的炎症反应。
- 富含抗氧化剂的食物:同上,保护软骨细胞免受氧化损伤。
- 富含维生素D和钙的食物:牛奶、酸奶、豆制品、深绿色蔬菜(如芥菜、西兰花),维生素D有助于钙的吸收,对维持骨骼健康至关重要。
- 富含胶原蛋白的食物:虽然食物中的胶原蛋白会被分解成氨基酸,但它们是合成关节软骨的基础原料,可以适量食用猪蹄、鸡爪、鱼皮、肉皮冻等(注意烹饪方式,避免油腻)。
- 生姜和姜黄:这两种香料都具有天然的抗炎作用,可以烹饪时多使用。
需要限制的食物:
- 高糖、高油食物:这些食物容易导致发胖,增加关节负担,并可能促进炎症。
- 过度加工食品:通常含有大量添加剂和不健康脂肪。
风湿病患者需要警惕的“发物”和食物不耐受
- “发物”:这是一个中医概念,通常指那些可能诱发或加重疾病的食物,如海鲜、牛羊肉、辛辣刺激物等,现代医学认为,这更接近于“食物不耐受”或“过敏”。
- 个体化差异:没有一种“发物”对所有人都有害,关键是观察自己的身体反应,如果您发现每次吃某种食物(如螃蟹、芒果)后,关节疼痛就加重,那么就应该尽量避免这种食物,可以做一个简单的饮食日记,记录吃了什么和身体反应。
总结与核心建议
- 咨询医生或营养师:在开始任何饮食调整前,最好与您的风湿科医生或注册营养师沟通,制定最适合您个人情况的方案。
- 地中海饮食模式:对于类风湿关节炎等炎症性风湿病,地中海饮食被广泛推荐,它强调蔬菜、水果、全谷物、豆类、橄榄油和鱼类,适量摄入禽肉和乳制品,很少摄入红肉和加工食品。
- 食物不是药,别走极端:不要因为忌口而导致营养不良,均衡、多样化是关键。
- 烹饪方式很重要:多采用蒸、煮、炖、凉拌的方式,避免油炸、烧烤、红烧等高油高盐的烹饪方法。
希望这份详细的饮食指南能对您有所帮助!祝您早日康复!
