类风湿关节炎的诊断是一个综合性的临床过程,医生不会仅仅依靠某一个指标来下诊断,而是会结合临床表现、实验室检查和影像学检查三方面的结果,并进行综合判断,目前国际上广泛采用的是2010年ACR/EULAR(美国风湿病学会/欧洲抗风湿病联盟)分类标准。

(图片来源网络,侵删)
以下是诊断类风湿关节炎所需了解的各项核心指标:
临床表现
这是诊断的基础,医生会详细询问和检查患者的症状。
-
关节症状:
- 晨僵: 这是RA非常典型的症状,早晨起床后,关节感觉僵硬、活动不灵活,通常持续超过1小时,活动后可有所缓解,而骨关节炎的晨僵通常只持续半小时以内。
- 关节肿痛: 通常是对称性的,即身体一侧的关节肿痛,另一侧的相同部位也会出现,最常受累的关节包括:
- 手部关节: 近端指间关节、掌指关节、腕关节。
- 足部关节: 跖趾关节。
- 其他关节:肘、肩、膝、踝等也可能受累。
- 关节外表现: 部分患者会出现关节外的症状,这也是RA的重要特征。
- 类风湿结节: 在关节突起处、受压部位的皮下出现的无痛性结节,是RA的特征性表现之一。
- 血管炎、间质性肺炎、心包炎、巩膜炎等。
-
病程: 症状通常持续至少6周,才能考虑RA的诊断。
(图片来源网络,侵删)
实验室检查
实验室检查提供客观的证据,但并非RA患者都会出现异常。
A. 炎症标志物
这些指标反映身体内炎症的活跃程度,是监测疾病活动度和治疗效果的重要工具。
- 红细胞沉降率: 简称“血沉”,在炎症活跃时,血沉会显著加快,但它是非特异性的,感染、肿瘤等其他疾病也可能导致升高。
- C反应蛋白: 是一个更敏感、更特异的炎症指标,在RA活动期,CRP水平通常会明显升高。
B. 自身抗体
自身抗体是诊断RA的关键指标,尤其是对早期或不典型病例。
-
类风湿因子:
(图片来源网络,侵删)- 这是最早被发现的一种自身抗体。
- 特点: 在约70-80%的RA患者中呈阳性,但并非RA特有,约5%的健康老年人或其他自身免疫病患者(如干燥综合征、SLE)也可能为阳性。
- 意义: RF阳性支持RA诊断,但阴性不能排除RA。
-
抗环瓜氨酸肽抗体:
- 这是目前诊断RA特异性最高的自身抗体之一。
- 特点: 阳性率约为70-80%,特异性高达95%以上,这意味着如果ACPA阳性,患上RA的可能性非常大。
- 意义: 对早期RA的诊断有重要价值,并且与疾病的严重程度、骨侵蚀进展相关。
-
抗瓜氨酸化蛋白抗体谱:
这是ACPA的扩展检测,包括抗CCP抗体、抗核周因子、抗角蛋白抗体等,抗CCP抗体是其中的核心代表。
-
抗瓜氨酸化纤维蛋白原抗体: 另一个高特异性的抗体,与ACPA联合检测可提高诊断率。
小结: ACPA(特别是抗CCP抗体)的特异性远高于RF,在诊断时,ACPA的价值更大,临床上常将两者联合检测以提高诊断准确性。
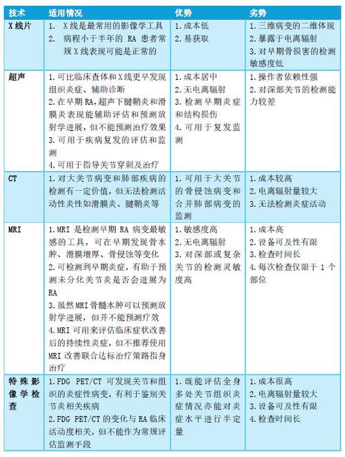
影像学检查
影像学检查主要用于评估关节损害,并有助于与其他关节炎(如骨关节炎)进行鉴别。
-
X线平片:
- 早期: 可能无明显异常,或仅见软组织肿胀。
- 典型表现: 随着疾病进展,会出现骨侵蚀(关节边缘的骨质破坏)、关节间隙狭窄(软骨被破坏)和关节畸形(如尺侧偏斜、天鹅颈样畸形),这些是RA慢性损害的标志。
-
超声检查:
- 优势: 可以非常清晰地显示滑膜炎(关节滑膜的增厚和血流信号)、肌腱炎和早期、微小的骨侵蚀,这些在X线片上可能看不到。
- 应用: 常用于评估疾病活动度和指导治疗。
-
磁共振成像:
- 优势: 是发现早期骨侵蚀和滑膜炎最敏感的影像学方法,甚至比超声更敏感。
- 应用: 主要用于科研或对疑难、早期病例进行诊断。
2010年ACR/EULAR分类标准(简化版)
这个标准是诊断RA的“金标准”,它采用积分制,总分≥6分即可分类为“类风湿关节炎”。
| 评分项目 | 标准 | 分值 |
|---|---|---|
| 关节受累情况 (最大分值5分) | 1个大关节 | 0 |
| 2-10个大关节 | 1 | |
| 1-3个小关节 | 2 | |
| 4-10个小关节 | 3 | |
| 至少1个小关节,且5-10个关节受累 (小关节≥1个) | 4 | |
| 至少1个小关节,且>10个关节受累 (小关节≥1个) | 5 | |
| 血清学 (最高分3分) | RF和抗CCP抗体均阴性 | 0 |
| RF或抗CCP抗体低度阳性 | 2 | |
| RF或抗CCP抗体高度阳性 | 3 | |
| 急性期反应物 (最高分1分) | CRP和ESR均正常 | 0 |
| CRP或ESR异常 | 1 | |
| 症状持续时间 | <6周 | 0 |
| ≥6周 | 1 |
举例说明: 一个患者,有4个小关节肿痛(持续超过6周),血清学检查显示抗CCP抗体高度阳性,CRP升高。
- 关节受累: 4个小关节 = 3分
- 血清学: 抗CCP抗体高度阳性 = 3分
- 急性期反应物: CRP升高 = 1分
- 症状持续时间: ≥6周 = 1分
- 总分: 3 + 3 + 1 + 1 = 8分
- 结果: 总分≥6分,可以分类为“类风湿关节炎”。
重要总结
- 没有单一“金标准”指标: 诊断RA是综合性的,需要结合临床表现、血液和影像学结果。
- ACPA(抗CCP抗体)是关键: 它的特异性很高,阳性对诊断RA非常有价值。
- RF敏感性高但特异性低: RF阳性不一定是RA,阴性也不能排除RA。
- 早期诊断至关重要: 早期诊断和规范治疗可以最大程度地控制炎症,保护关节功能,避免残疾。
- 务必咨询专业医生: 如果您怀疑自己有RA的症状,请务必去正规医院的风湿免疫科就诊,由医生进行专业评估和诊断。切勿仅凭网上信息或单一指标自行诊断。
