类风湿是一种自身免疫性疾病,有明确的病理基础和诊断标准;而“产后风湿”是一个民间俗称,并非一个严格的医学诊断,它更像是一组产后出现的、以关节肌肉酸痛为主症的综合征,通常与激素水平、劳累、情绪等有关,且具有自限性。

(图片来源网络,侵删)
下面我们从多个维度进行详细的对比,让你能清晰地分辨它们。
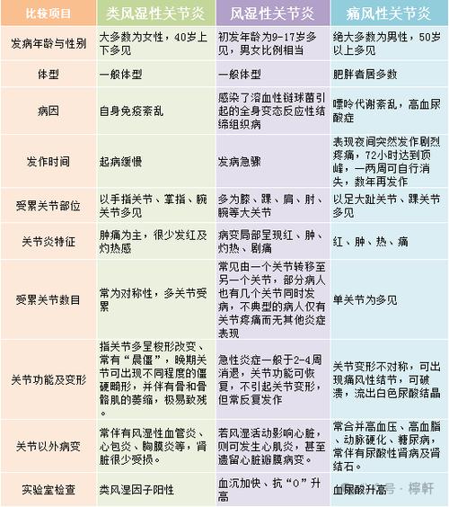
核心区别一览表
| 对比维度 | 类风湿关节炎 | 产后风湿 (俗称“产后风”) |
|---|---|---|
| 本质/性质 | 自身免疫性疾病,免疫系统错误地攻击自身关节滑膜,导致慢性、进行性关节破坏。 | 非特异性的综合征,不是一种独立的疾病,而是产后出现的一系列不适症状的总称。 |
| 病因 | 不明确,与遗传、感染、环境等多种因素触发免疫系统紊乱有关。 | 不明确,普遍认为与产后气血亏虚、内分泌(激素)剧烈变化、劳累、受凉、情绪抑郁等有关。 |
| 发病时间 | 任何年龄,但高发年龄为 30-50岁,育龄女性是高发人群,可在产后发病。 | 明确在产后,通常在分娩后数天至数月内出现。 |
| 疼痛特点 | 对称性、持续性,多影响小关节(如手指、手腕、脚趾),呈对称性肿胀、疼痛,晨僵非常明显(持续1小时以上)。 | 游走性、酸痛,疼痛不固定,今天肩膀,明天膝盖,多为大关节(如肩、背、腰、膝)的酸沉、疼痛,怕风怕冷,晨僵较轻或不明显。 |
| 伴随症状 | - 关节肿胀、畸形 - 类风湿结节 - 发热、乏力、体重下降 - 可累及心脏、肺、肾脏等内脏器官 |
- 多汗(尤其是活动后) - 怕风、怕冷(对天气变化敏感) - 头痛、头晕 - 疲倦、乏力、睡眠差 - 情绪低落、易怒 |
| 实验室检查 | 有特异性指标: 类风湿因子 阳性(部分阴性) 抗CCP抗体 阳性(特异性高) 血沉、C反应蛋白 升高(提示炎症) |
通常无特异性异常。 血常规、血沉、C反应蛋白等一般正常或轻度升高,类风湿因子、抗CCP抗体等为阴性。 |
| 影像学检查 | X光、MRI 可见关节滑膜炎、骨质侵蚀、关节间隙狭窄等典型改变。 | 通常无异常,影像学检查看不到关节结构的破坏。 |
| 治疗方式 | 需长期规范治疗。 以控制病情、防止关节破坏为目标,常用药物有:DMARDs(如甲氨蝶呤)、生物制剂、非甾体抗炎药等。 |
以对症支持、自我调理为主。 注意保暖、休息、均衡营养、保持心情舒畅,可配合中医调理(如补气血、祛风湿),症状通常在数月到一年内自行缓解。 |
| 预后 | 慢性、进展性疾病,若不及时治疗,会导致关节畸形和功能丧失,但规范治疗可控制病情,改善生活质量。 | 自限性疾病,绝大多数产后妈妈通过休息和调理,症状会逐渐好转甚至消失,一般不会造成永久性的关节损害。 |
如何区分?给产后妈妈的关键提示
产后出现关节疼痛,不要自己给自己扣上“产后风湿”的帽子就万事大吉,你需要警惕以下“危险信号”,因为这很可能是类风湿关节炎的早期表现:
请务必及时去医院风湿免疫科就诊,如果出现以下情况:
- 关节肿胀明显:不仅仅是酸痛,而是关节看起来“鼓起来了”,摸起来有温度。
- 小关节受累:特别是手指、手腕、脚趾的小关节,并且是双手对称都疼。
- 晨僵严重:早上起床后,关节僵硬、不灵活,活动后超过1小时才能缓解。
- 疼痛持续不退:休息后无法缓解,甚至越来越重。
- 出现全身症状:除了关节痛,还伴有不明原因的发热、体重下降、极度疲劳。
如果你的情况更像是这样:

(图片来源网络,侵删)
- 疼痛是酸、沉、胀的感觉,而不是剧烈的疼痛。
- 今天肩膀不舒服,明天变成了后背或膝盖,位置不固定。
- 特别怕风、怕冷,一变天就难受。
- 伴随有大量出汗、头晕、乏力、心情不好等。
- 经过充分的休息和保暖后,症状有明显改善。
这种情况更符合“产后风湿”的描述,可以先通过生活方式调整和中医调理来观察。
| 类风湿关节炎 | 产后风湿 | |
|---|---|---|
| 一句话概括 | 免疫系统的“叛乱”,导致关节被破坏。 | 产后身体“虚了”,出现的一堆不舒服。 |
| 核心要点 | 有病根,需治疗,防残疾。 | 是状态,需调理,会自愈。 |
最重要的建议:
产后关节疼痛,无论是哪种情况,都应该引起重视,不要因为“坐月子”的传统观念而忍着。最稳妥的做法是去正规医院的风湿免疫科就诊,做一个全面的检查(包括血常规、血沉、CRP、RF、抗CCP抗体等),让医生根据专业的诊断标准来判断你的情况。
明确诊断是正确治疗的第一步,如果是类风湿,早期规范治疗至关重要;如果是产后风湿,也能获得科学的调理建议,让你更快地恢复健康,享受当妈妈的快乐。

(图片来源网络,侵删)
