以下是一份详细的脑梗老人护理措施,分为几个关键方面:

(图片来源网络,侵删)
基础医疗与病情观察
这是护理的核心,必须严谨细致。
-
遵医嘱用药:
- 重要性:脑梗患者通常需要长期服用药物,如抗血小板药(阿司匹林、氯吡格雷)、降压药、降脂药(他汀类)等,以预防复发。
- 措施:
- 准确记录用药时间、剂量。
- 使用分药盒或闹钟提醒,避免漏服或重复服用。
- 密切观察用药后的反应,如有无出血倾向(牙龈出血、皮肤瘀斑)、头晕等不适,及时告知医生。
- 不要自行增减或停药。
-
监测生命体征:
- 血压:每天定时(如早、中、晚)测量并记录,血压过高或过低都可能导致病情反复。
- 血糖:糖尿病患者需密切监测血糖,保持稳定。
- 心率/脉搏:观察是否规律。
- 体温:注意有无发热,警惕感染。
-
警惕病情变化(“中风120”原则):
(图片来源网络,侵删)- 如果出现以下情况,可能是病情加重或再次发作的迹象,需立即拨打急救电话:
- 1(看一张脸):是否出现口角歪斜?
- 2(查两只胳膊):是否有一侧手臂无力、无法抬起?
- 0(聆(零)听语言):是否说话口齿不清、听不懂别人的话?
- 其他迹象:剧烈头痛、眩晕、呕吐、意识不清、抽搐等。
- 如果出现以下情况,可能是病情加重或再次发作的迹象,需立即拨打急救电话:
康复训练(至关重要)
康复越早开始,效果越好,需要在医生和康复治疗师的指导下进行。
-
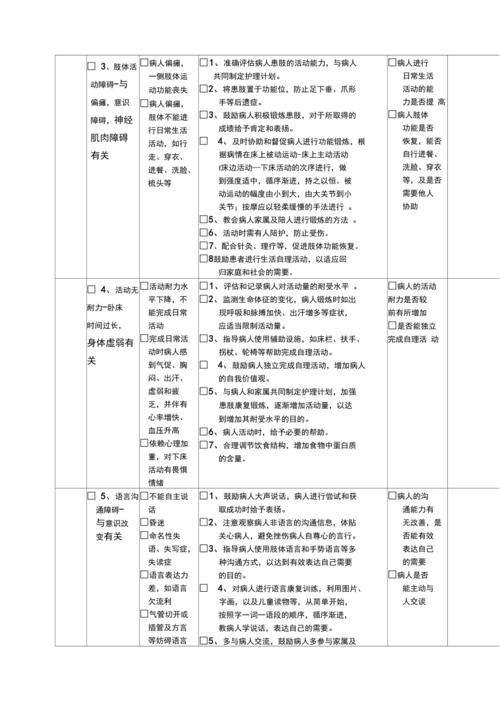
肢体功能康复:
- 良肢位摆放:在床上时,要正确摆放患侧肢体,防止关节挛缩和变形,在肩关节下垫枕头,防止肩关节脱位;手心放一个卷起的毛巾,保持手指功能位。
- 被动运动:对于完全无法活动的肢体,家人需每天为其进行2-3次关节活动,如屈伸、旋转,每个动作重复10-15次,动作要轻柔、缓慢,避免疼痛。
- 主动辅助运动:当患者有部分肌力时,鼓励并辅助其主动活动,如用健侧手带动患侧手抬举。
- 主动运动:鼓励患者主动进行翻身、坐起、站立、行走等训练,训练要循序渐进,避免过度疲劳。
- 日常生活活动能力(ADL)训练:这是最终目标,包括练习自己吃饭、穿衣、洗漱、如厕等,将训练融入日常生活,提高老人的独立性。
-
语言功能康复:
- 耐心倾听:给老人足够的时间表达,不要打断或催促。
- 简单沟通:用简单、直接的句子与老人交流,避免复杂长句。
- 复述练习:鼓励老人复述单词、短句或阅读简单的文章。
- 图片/卡片辅助:使用图片或字卡帮助老人表达需求。
- 鼓励发音:从单音节开始,如“啊”、“哦”,逐步过渡到词语和句子。
-
吞咽功能康复:
- 评估:在康复师或医生评估确认安全前,切勿盲目喂食。
- 食物准备:选择柔软、易咀嚼、不易分散的食物,如稠粥、烂面条、果泥等,避免干、硬、粘、碎的食物(如饼干、坚果)。
- 进食姿势:让老人坐直或半卧位,头稍前屈,防止误吸。
- 小口喂食:每次喂一小口,观察老人有无呛咳。
- 口腔清洁:每次进食后,做好口腔护理,预防吸入性肺炎。
日常生活护理
-
饮食管理:
- 原则:低盐、低脂、低糖、高纤维、高蛋白。
- 具体:
- 控制总热量,保持健康体重。
- 多吃蔬菜水果,补充维生素和膳食纤维。
- 选择优质蛋白,如鱼、瘦肉、蛋、豆制品。
- 多喝水,尤其在服用阿司匹林等药物时,但要遵医嘱控制饮水量,有心衰的老人尤其要注意。
- 戒烟限酒。
-
个人卫生:
- 皮肤护理:这是预防压疮(褥疮)的关键。
- 定时翻身(每2小时一次),保持皮肤清洁干燥。
- 使用减压床垫或气垫床。
- 骨突部位(如骶尾部、脚后跟)可使用减压贴。
- 每天用温水擦浴,勤换衣物和床单。
- 口腔护理:每天至少刷牙两次,饭后漱口,不能自理者需家人协助。
- 二便护理:
- 便秘:多喝水、多吃纤维,腹部按摩,必要时遵医嘱使用通便药。
- 尿失禁:使用成人纸尿裤,保持会阴部清洁干燥,预防尿路感染。
- 皮肤护理:这是预防压疮(褥疮)的关键。
-
环境安全:
- 居家改造:
- 地面保持干燥,移除地毯、门槛等障碍物。
- 卫生间、浴室安装扶手,铺防滑垫。
- 灯光要充足,夜间走廊留一盏小夜灯。
- 常用物品放在老人容易拿到的地方。
- 辅助工具:配备合适的助行器、轮椅、洗澡椅等。
- 居家改造:
心理与情感支持
脑梗后,老人常因身体功能障碍而产生焦虑、抑郁、自卑、烦躁等负面情绪。
- 多陪伴与沟通:花时间倾听老人的感受,理解他们的痛苦和恐惧,让他们知道家人是他们坚强的后盾。
- 鼓励与肯定:对老人每一点微小的进步都要给予真诚的表扬和鼓励,帮助他们重建自信。
- 保持积极心态:多分享生活中的趣事,营造轻松愉快的家庭氛围。
- 尊重与尊严:在协助老人如厕、更衣等私密行为时,注意保护他们的隐私和尊严。
- 寻求专业帮助:如果老人情绪问题严重,应及时寻求心理医生或精神科医生的帮助。
预防并发症
- 预防肺部感染:
- 鼓励老人有效咳嗽、排痰。
- 定时翻身、拍背(由下往上,由外往内)。
- 保持室内空气流通。
- 预防深静脉血栓和肺栓塞:
- 尽早进行床上活动,避免长时间不动。
- 穿着医用弹力袜。
- 遵医嘱使用抗凝药物。
- 预防肩手综合征:
- 正确的良肢位摆放。
- 避免患侧肢体过度下垂或受压。
- 进行轻柔的被动和主动活动。
照顾脑梗老人是一项“持久战”,对家属的体力、精力和心力都是巨大的考验。
- 耐心:康复过程漫长且可能反复,请保持耐心。
- 学习:主动学习护理和康复知识,科学护理。
- 团队协作:与医生、护士、康复治疗师保持良好沟通,他们是您的重要支持。
- 自我关怀:照顾者也要注意休息,保持自己的身心健康,才能更好地照顾老人。
最重要的是,让老人感受到爱、尊重和希望,这本身就是一种强大的康复力量。
