类风湿性关节炎是一种以侵蚀性、对称性多关节炎为主要临床表现的系统性自身免疫病,其诊断是一个综合性的过程,不能仅凭单一指标或症状确诊,需要结合临床表现、实验室检查和影像学检查,并排除其他类似疾病。

(图片来源网络,侵删)
国际上最广泛使用的诊断标准是2010年ACR/EULAR(美国风湿病学会/欧洲抗风湿病联盟)类风湿性关节炎分类标准,这个标准主要用于分类(即区分一个患者是否符合RA的特征,以便进行临床研究或纳入特定治疗方案),但在临床实践中,医生也将其作为重要的诊断参考。
临床诊断的核心要素
RA的诊断主要围绕以下几个方面展开:
关节症状和体征(这是诊断的基础)
-
关节受累模式:
- 多关节炎: 通常涉及至少1个大关节和至少3个小关节同时受累。
- 小关节: 最常受累的是手、足的小关节,尤其是掌指关节、近端指间关节和跖趾关节,腕关节、肘关节、踝关节等也常被累及。
- 对称性: 关节炎通常呈对称性分布,是RA的一个典型特征(但早期可能不对称)。
- 大关节: 肩、膝、髋等大关节也可受累,但通常与小关节同时存在。
-
关节晨僵:
(图片来源网络,侵删)- 指早晨起床后关节感觉僵硬、活动不灵活。
- 持续时间通常超过1小时,是RA区别于其他骨关节炎(晨僵通常<30分钟)的重要标志。
- 活动后僵硬感可有所减轻。
-
关节体征:
- 关节肿胀: 由滑膜炎症、关节腔积液引起,呈梭形肿胀。
- 关节压痛: 检查者用手指按压关节周围时,患者感到明显疼痛。
- 关节畸形: 疾病晚期,由于软骨和骨质破坏,可出现手指的尺侧偏斜、天鹅颈样畸形、纽扣花畸形等,影响关节功能。
实验室检查(提供客观证据)
-
炎症标志物:
- 红细胞沉降率: 多数患者有显著增快。
- C反应蛋白: 是一个更敏感、更特异的炎症指标,通常也明显升高。
- 注意:少数“血清阴性RA”患者这两项指标可能正常。
-
自身抗体(诊断的关键):
- 类风湿因子: 传统上用于RA诊断的抗体,但特异性不高(可在其他自身免疫病、感染甚至健康人中阳性)。
- 抗环瓜氨酸肽抗体: 目前对RA诊断特异性最高的抗体,阳性率约70-80%,一旦阳性,对RA的诊断有很强的提示意义,并且与疾病活动度和骨侵蚀风险相关。
- 其他抗体: 抗核周因子、抗角蛋白抗体等,在ACR/EULAR标准中已不作为主要指标,但仍有辅助价值。
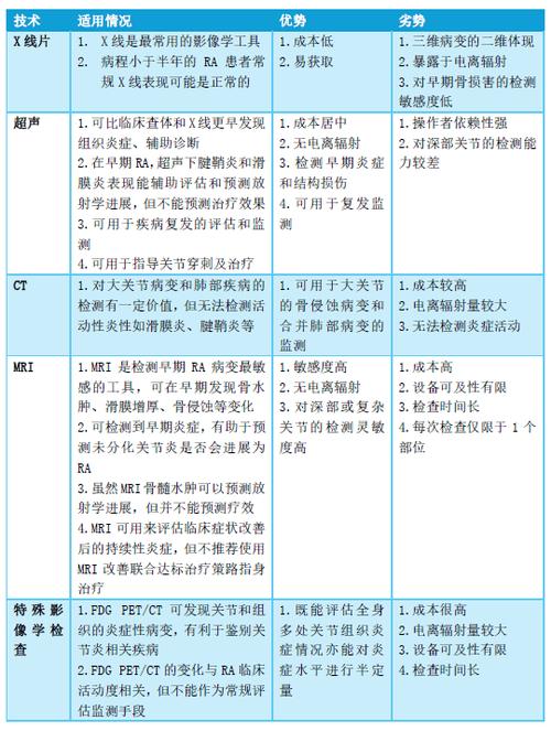
影像学检查(评估关节损伤和排除其他疾病)
-
X线片:
(图片来源网络,侵删)- 是评估关节结构破坏的传统金标准。
- RA的典型X线改变包括:
- 骨侵蚀: 关节边缘的骨质缺损,是RA的特征性改变。
- 关节间隙狭窄: 由于软骨破坏导致。
- 关节半脱位: 晚期改变。
- 缺点: X线片在出现明显骨侵蚀前,可能无法发现早期病变。
-
超声检查:
- 可以更早地发现滑膜增厚和骨侵蚀。
- 能够清晰显示关节积液和血流信号(多普勒超声),对评估炎症活动度非常有帮助。
-
磁共振成像:
- 是发现早期RA最敏感的影像学方法。
- 可以发现骨髓水肿,这是骨侵蚀的前兆,提示疾病处于活动期。
- 通常用于疑难病例的早期诊断或评估疾病活动度。
2010年ACR/EULAR类风湿性关节炎分类标准
这个标准采用积分制,总分≥6分即可分类为RA,具体如下:
| 评分项目 | 具体描述 | 分数 |
|---|---|---|
| 关节受累情况 | ||
| 1个大关节 | 0 | |
| 2-10个大关节 | 1 | |
| 1-3个小关节 | 2 | |
| 4-10个小关节 | 3 | |
| >10个关节(至少1个小关节) | 5 | |
| 血清学 | ||
| RF和抗CCP抗体均阴性 | 0 | |
| RF或抗CCP抗体低度阳性 | 2 | |
| RF或抗CCP抗体高度阳性 | 3 | |
| 急性期反应物 | ||
| CRP和ESR均正常 | 0 | |
| CRP或ESR异常 | 1 | |
| 症状持续时间 | ||
| <6周 | 0 | |
| ≥6周 | 1 |
举例说明: 一个患者,症状持续超过6周,双手4-10个小关节(如MCP、PIP)肿痛,血清检查显示抗CCP抗体高度阳性,CRP升高。
- 关节受累:4-10个小关节 → 3分
- 血清学:抗CCP抗体高度阳性 → 3分
- 急性期反应物:CRP异常 → 1分
- 症状持续时间:≥6周 → 1分
- 总分 = 3 + 3 + 1 + 1 = 8分 ≥ 6分
- 该患者符合RA的分类标准。
鉴别诊断(非常重要)
许多其他疾病也可能出现类似RA的症状,必须加以排除:
-
骨关节炎:
- 多见于中老年人,负重关节(膝、髋)和远端指间关节受累为主。
- 晨僵时间短(<30分钟),通常不伴有系统性症状。
- 关节痛活动后加重,休息后减轻(与RA相反)。
- 影像学显示骨赘(骨刺)形成,而非骨侵蚀。
-
银屑病关节炎:
- 患者有银屑病病史或皮疹。
- 关节炎可呈不对称分布,远端指间关节常受累。
- 可有“腊肠样”指/趾。
-
强直性脊柱炎:
- 主要侵犯中轴关节(骶髂关节、脊柱),引起下背部痛和晨僵。
- 青年男性多见,HLA-B27阳性率高。
- 外周关节受累多为下肢大关节,且不对称。
-
系统性红斑狼疮:
- 多见于年轻女性,可有特征性皮疹(如蝶形红斑)、光过敏、口腔溃疡、肾脏损害等。
- 关节炎通常为非侵蚀性。
- 抗dsDNA抗体、抗Sm抗体等特异性抗体阳性。
-
痛风:
- 关节炎呈急性发作,疼痛剧烈,常累及单侧第一跖趾关节。
- 发作时血尿酸升高,关节液可找到尿酸盐结晶。
诊断流程总结
一个怀疑RA的患者,诊断流程通常如下:
- 详细问诊和体格检查: 医生会询问您的症状(关节肿痛、晨僵、持续时间)、全身症状(乏力、发热、体重下降)并进行详细的关节检查,记录受关节数量和类型。
- 开具实验室检查: 抽血查血常规、ESR、CRP、RF、抗CCP抗体等,必要时查肝肾功能、自身抗体谱等以排除其他疾病。
- 安排影像学检查:
- 初诊时: 通常双手、双足及受累大关节的X线片,作为基线评估。
- 诊断困难或需要评估早期病变时: 可能进行关节超声或MRI检查。
- 综合评估: 医生将所有信息(临床表现、实验室、影像学)整合起来,对照诊断标准(如ACR/EULAR标准),并排除其他类似疾病,最终做出RA的诊断。
重要提示: RA的早期诊断和早期治疗至关重要,可以最大限度地控制炎症,防止或延缓关节破坏和残疾,如果您有上述疑似症状,请务必及时到风湿免疫科就诊。
