下面我将为您详细解释这个结果意味着什么,以及它可能指向哪类风湿性疾病。

(图片来源网络,侵删)
核心观点:风湿因子阳性 ≠ 类风湿关节炎
最重要的一点是:风湿因子阳性并不等于您得了类风湿关节炎。 这是一个非常常见的误解。
- 风湿因子是什么? 它是一种自身抗体,意味着身体的免疫系统错误地攻击了自己身体组织的某些部分(主要是IgG抗体的Fc片段)。
- 它为什么重要? 在很多风湿免疫性疾病中,RF水平会升高,因此它是一个重要的辅助诊断指标。
- 它的局限性是什么?
- 特异性不高: 大约5%的健康老年人,尤其是75岁以上的老人,也可能出现RF阳性(称为“生理性升高”),一些其他疾病(如慢性感染、肝脏疾病、其他结缔组织病等)也可能导致RF升高。
- 并非所有患者都阳性: 大约有20%-30%的类风湿关节炎患者,其风湿因子检测结果可能是阴性(称为“血清阴性类风湿关节炎”),RF阴性也不能完全排除类风湿关节炎。
风湿因子49 IU/mL属于哪一类?
这个数值属于轻度到中度升高,在大多数实验室的参考范围内:
- 正常值: < 14 IU/mL 或 < 20 IU/mL(具体数值请参照您化验单上的“参考范围”)。
- 您的结果:49 IU/mL,已经超出了正常范围,属于阳性。
这个阳性结果提示您的免疫系统可能存在异常,需要结合其他检查和临床症状来综合判断。
这个阳性结果可能指向哪些疾病?
风湿因子49这个数值本身并不能确诊某一种病,但它增加了患以下几类疾病的可能性,其中最需要警惕的是类风湿关节炎。

(图片来源网络,侵删)
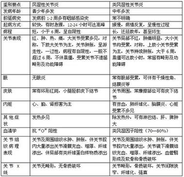
类风湿关节炎 - 最需要警惕的可能性
这是RF最常关联的疾病,如果您出现以下症状,需要高度警惕并尽快就诊:
- 关节症状:
- 持续性关节肿痛: 尤其是手、腕、足部的小关节,如手指近端指间关节、掌指关节。
- 晨僵: 早晨起床后关节感觉僵硬、活动不灵活,通常持续超过30分钟甚至1小时以上,活动后可稍有缓解。
- 对称性: 关节炎通常呈对称性,即两侧相同关节同时或先后发病。
- 其他症状:
- 全身乏力、低热、体重下降等。
- 血清中的C反应蛋白和血沉通常会升高。
诊断RA需要综合判断: 医生会结合您的临床症状、体格检查、RF、抗CCP抗体(这个指标对RA的特异性比RF高得多!)、血沉、C反应蛋白以及关节影像学检查(如X光或超声)等多方面信息来做出最终诊断。
其他风湿免疫性疾病
RF阳性也可见于其他一些结缔组织病,
- 干燥综合征: 一种以外分泌腺(如唾液腺、泪腺)受累为主的疾病,导致口干、眼干,RF在这类患者中阳性率非常高。
- 系统性红斑狼疮: 一种可累及全身多系统器官的自身免疫病。
- 混合性结缔组织病
- 系统性硬化症(硬皮病)
在这些疾病中,RF阳性通常是伴随现象之一。

(图片来源网络,侵删)
其他非风湿性疾病
除了上述疾病,以下情况也可能导致RF轻度升高:
- 慢性感染: 如结核、亚急性细菌性心内膜炎、肝炎等。
- 肝脏疾病: 慢性活动性肝炎、肝硬化。
- 其他恶性肿瘤: 如淋巴瘤、肺癌等。
- 正常老年人: 随着年龄增长,出现假阳性的几率会增加。
您现在应该怎么做?
拿到这个报告,请不要自己上网对号入座,更不要恐慌,请遵循以下步骤:
- 立即就医,挂风湿免疫科: 这是最关键的一步,风湿免疫科是专门诊治这类疾病的科室。
- 向医生详细描述您的症状:
- 关节: 哪里疼?肿了多久?早上起来僵不僵?僵多久?
- 全身: 有没有乏力、发烧、皮疹、口干、眼干等其他不舒服?
- 病史: 有没有其他疾病史?正在吃什么药?
- 配合医生进行进一步检查: 医生很可能会建议您做以下检查来明确诊断:
- 抗CCP抗体: 这是诊断RA的“金标准”之一,特异性很高。
- 血沉 和 C反应蛋白: 反映身体内的炎症水平。
- 血常规、肝肾功能: 全面评估身体状况。
- 自身抗体谱: 检查其他多种自身抗体,帮助鉴别其他结缔组织病。
- 关节超声或X光片: 查看关节是否有滑膜炎、骨侵蚀等结构性改变。
- 风湿因子49 IU/mL 是一个轻度到中度阳性的结果。
- 它强烈提示可能存在某种自身免疫性疾病,其中类风湿关节炎是最需要首先考虑和排查的。
- 但阳性结果本身不能确诊任何疾病,必须结合临床症状、其他实验室检查和影像学检查进行综合判断。
- 下一步行动:请尽快去看风湿免疫科医生,让专业的医生为您进行全面的评估和诊断,不要因为一个指标而给自己背上沉重的心理包袱,早期诊断和规范治疗是控制病情的关键。
